IMAGE

Fig. 4.

ID
ZDB-IMAGE-230424-33
Source
Figures for Örling et al., 2023
Image
Figure Caption

Fig. 4.

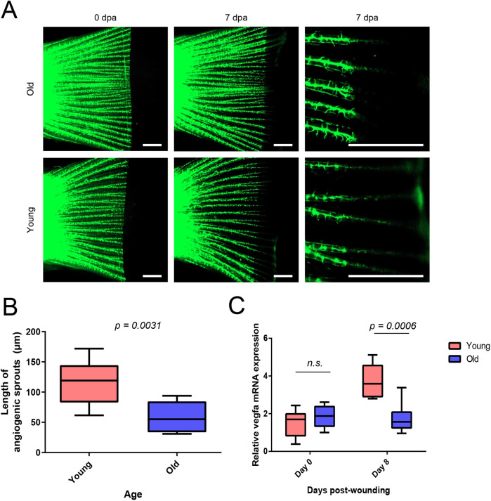
Angiogenesis is reduced in aged regenerating caudal fins. Zebrafish [genotype roy, mitfa, Tg(fli1:EGFP)] were subjected to caudal fin angiogenesis assay. Old fish were 36 months of age and young fish 16 months. (A) Fluorescence microscopy images of transgenic zebrafish caudal fins during fin regeneration experiment. Statistical analysis with Mann–Whitney U-test. (B) Quantification of angiogenesis in transgenic zebrafish caudal fins. Old fish (n=8), young fish (n=10). (C) qRT-PCR analysis of vegfa mRNA expression during fin regeneration assay in turquoise killifish. n=6 in each group. Statistical analysis was done with two-way ANOVA, age and time used as factors and multiple comparison testing with Sidak’s post-hoc test.

Acknowledgments
This image is the copyrighted work of the attributed author or publisher, and ZFIN has permission only to display this image to its users. Additional permissions should be obtained from the applicable author or publisher of the image. Full text @ Biol. Open