IMAGE

Figure 7

ID
ZDB-IMAGE-230131-63
Source
Figures for Collier et al., 2023
Image
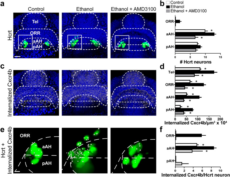
Figure Caption

Figure 7

Effects of exposure to embryonic ethanol (0.5% v/v, 22–24 hpf) and administration of Cxcr4 antagonist AMD3100 (1 µM, 2–24 hpf) on the location of Hcrt neurons, the density of internalized Cxcr4b receptors, and the colocalization of internalized Cxcr4b with Hcrt neurons in the 28 hpf zebrafish brain. (a) Representative photomicrographs (×25) illustrate the zebrafish brain in a dorsal/ventral view with the pAH, aAH, ORR and Tel of the brain outlined by dashed lines, and show that ethanol compared to control increases the number of Hcrt neurons (green) at 28 hpf, only in the aAH and ectopically in the ORR, and these effects are completely blocked by AMD3100 as shown with cells counterstained with DAPI (blue). (b) Bar graphs (n = 4–5) show increased number of Hcrt neurons in the aAH of the ethanol group relative to the control and ethanol + AMD3100 groups, with no change occurring between groups in the pAH, and ectopically located Hcrt neurons located in the ORR are evident only in the ethanol group. (c) Representative photomicrographs show the density of internalized Cxcr4b receptors (white, indicated by digital “spots”) to be increased throughout the brain in the ethanol group compared to the control and ethanol + AMD3100 groups. (d) Bar graphs (n = 4–5) show increased density of internalized Cxcr4b in all brain regions including the pAH, aAH, ORR and Tel in the ethanol group relative to the control and ethanol + AMD3100 groups. (e) Enlargement of boxes at 28 hpf show ethanol treatment to increase the number of internalized Cxcr4b receptors in Hcrt neurons compared to both control and ethanol + AMD3100 groups. (f) Bar graphs (n = 4–5) show increased number of internalized Cxcr4b in Hcrt neurons in the aAH of the ethanol group compared to the control and ethanol + AMD3100 groups, with no change occurring between groups in the pAH, and ectopically located Hcrt neurons in the ORR of the ethanol group show a similar number of internalized Cxcr4b in Hcrt neurons relative to those in the aAH. Scale bar low magnification 20 µm; high magnification 8 µm. *p < 0.05 compared to ethanol. Results are shown as means ± standard errors. AH anterior hypothalamus, aAH anterior part of the anterior hypothalamus, pAH posterior part of the anterior hypothalamus, ORR optic recess region, Tel Telencephalon, Hcrt Hypocretin, hpf hours post fertilization.

Acknowledgments
This image is the copyrighted work of the attributed author or publisher, and ZFIN has permission only to display this image to its users. Additional permissions should be obtained from the applicable author or publisher of the image. Full text @ Sci. Rep.