IMAGE

Figure 2

ID
ZDB-IMAGE-221226-249
Source
Figures for Kim et al., 2022
Image
Figure Caption

Figure 2

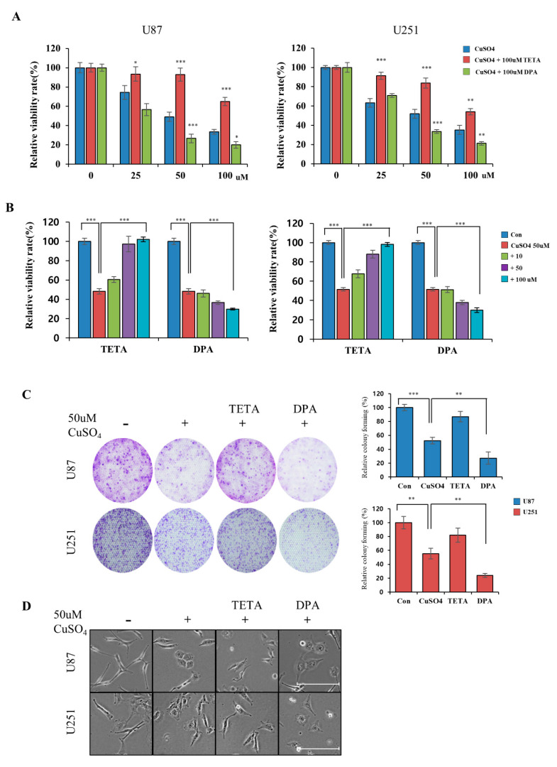
(A) The cytotoxicity at concentrations of 25, 50, and 100 μM CuSO4 with 100 μM chelators (TETA or DPA) using a CCK-8 assay in GBM cells. (B) Cellular viability using CCK-8 assay in GBM cells treated with various concentrations of chelators in 50 μM of CuSO4. (C) Colony formation in GBM cells treated with 50 μM of CuSO4 and 100 μM chelators. (D) Morphology of U87 and U251 cells treated with 50 μM of CuSO4 and 100 μM chelators. Scale bars: 100 µm. Data represent mean ± SD of three independent experiments using two-tailed t-test. * p < 0.05, ** p < 0.01, *** p < 0.001.

Acknowledgments
This image is the copyrighted work of the attributed author or publisher, and ZFIN has permission only to display this image to its users. Additional permissions should be obtained from the applicable author or publisher of the image. Full text @ Molecules