IMAGE

Fig. 3

ID
ZDB-IMAGE-220921-142
Source
Figures for Du et al., 2022
Image
Figure Caption

Fig. 3

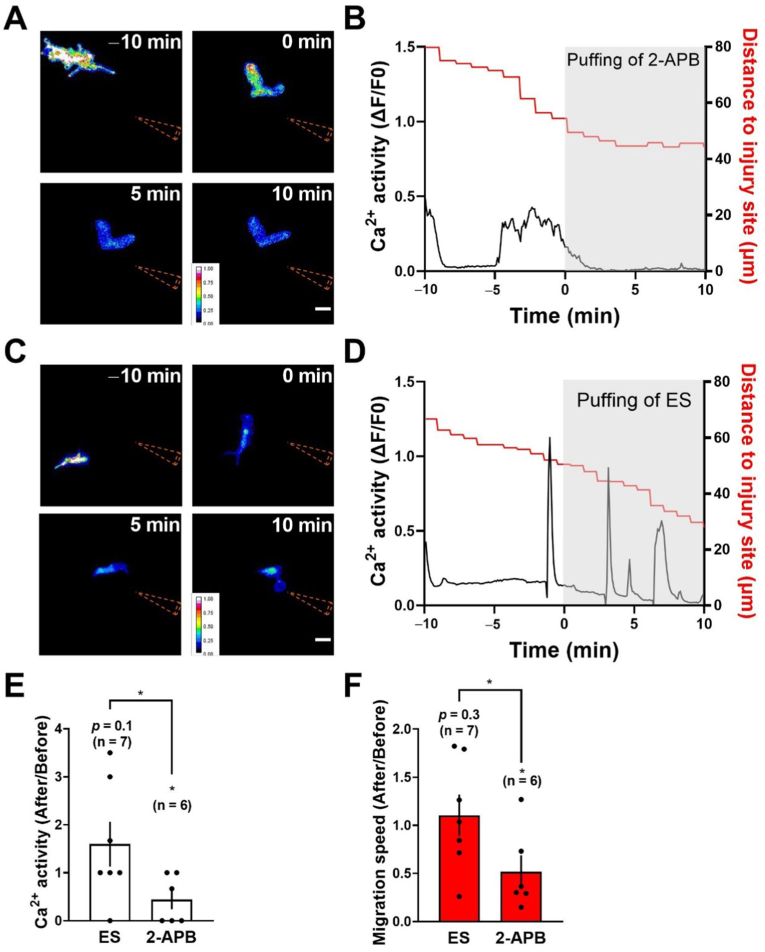
Requirement of Ca2+ activity for injury-induced migration of activated microglia.

*p < 0.05 (paired Student's t-test for comparison within each group before and after the puff, unpaired Student's t-test for comparison between groups of 2-APB and ES). Error bars, SEM.

(A) In vivo time-lapse two-photon images showing Ca2+ activity (in heatmaps) and migration of microglia evoked by micropipette-induced local brain injury (dashed orange lines) applied at time −10 min before the local puff of 2-APB (just after the time of 0 min). Scale bar, 10 μm

(B) Traces of both the Ca2+ activity (black) of the microglial cell and the distance (red) between the microglial cell body and micropipette tip for the case in (A). Gray area, application of 2-APB.

(C and D) Control case with puff of extracellular solution (ES) instead of 2-APB. Scale bar in (C), 10 μm

(E and F) Summary of changes in the Ca2+ activity (E) and migration speed (F) induced by puffing of ES or 2-APB. Each dot on the bar represents the data from an individual microglial cell examined. . (For interpretation of the references to colour in this figure legend, the reader is referred to the Web version of this article.)

Acknowledgments
This image is the copyrighted work of the attributed author or publisher, and ZFIN has permission only to display this image to its users. Additional permissions should be obtained from the applicable author or publisher of the image. Full text @ Biochem Biophys Rep