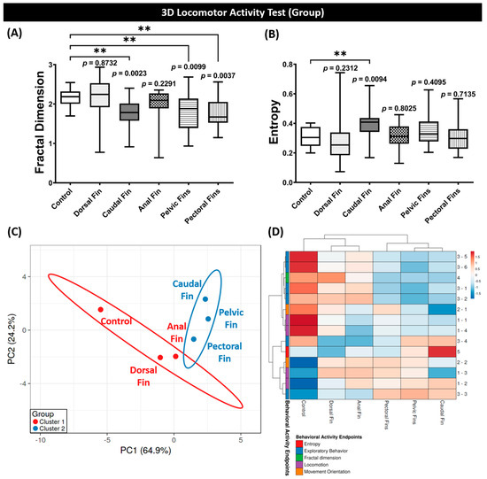
Fig. 3 Figure 3. (A) Fractal dimension and (B) entropy analyses of grouped zebrafish (shoal size = six fishes) swimming patterns in 3D locomotion test at 2 dpa. Data are presented as box and whiskers (min to max) and were analyzed by Kruskal–Wallis test continued with uncorrected Dunn’s test (n = 18; ** p < 0.01). (C) Principal component analysis (PCA) and (D) hierarchical clustering analysis of multiple behavior activity endpoints in zebrafish after the fin was amputated. The non-amputated group is included as the control group. In Figure 2C, two major clusters from hierarchical clustering analysis results are marked with red (cluster 1) and blue (cluster 2) colors.
                
                    
                        Image
                    
                    
                
                
            
        
        
    
        
            
            
        
        
    
    
    
                
                    
                        Figure Caption
                    
                    
                
                
            
        
        
    
        
            
            
                
                    
                        Acknowledgments
                    
                    
                
                
            
        
        
    
        
            
            
                
                    
                        
This image is the copyrighted work of the attributed author or publisher, and
ZFIN has permission only to display this image to its users.
Additional permissions should be obtained from the applicable author or publisher of the image.
      Full text @ Biology (Basel)
                    
                    
                
            
        
        
    
    
     
        