IMAGE

Fig. 3

ID
ZDB-IMAGE-220912-115
Source
Figures for Wang et al., 2022
Image
Figure Caption

Fig. 3

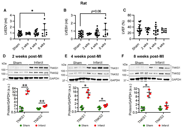
Ischemic injury boosts TNKS1 and TNKS2 in the infarct area in rat hearts. (A,B) Echocardiography depicts increased left ventricular volume at 8 weeks post-MI compared to sham controls as determined by left ventricular end diastolic volume (LVEDV) (A) and left ventricular end systolic volume (LVESV) (B). (C) Left ventricular ejection fraction (LVEF). (DF) Representative immunoblots of TNKS1 and TNKS2 in the infarct area in MI rat hearts and sham-operated controls at 2 (D), 4 (E), and 8 (F) weeks post-MI. The graphs represent quantifications of three replicate blots for the indicated proteins normalized to GAPDH. The results are presented as fold change compared to controls. The blurry band was excluded from the quantification. (AC) Sham, n = 16; 2 weeks, n = 8; 4 weeks, n = 13; 8 weeks, n = 7. (D), Sham, n = 4; MI, n = 4. (E) Sham, n = 4; MI, n = 4. (F) Sham, n = 4; MI TNKS1, n = 3; TNKS2, n = 4. Data are presented as mean ± SD. One-way ANOVA with Tukey adjustment for multiple comparisons (AC); two-sample t-test (DF); * p < 0.05, ** p < 0.01.

Acknowledgments
This image is the copyrighted work of the attributed author or publisher, and ZFIN has permission only to display this image to its users. Additional permissions should be obtained from the applicable author or publisher of the image. Full text @ Int. J. Mol. Sci.