IMAGE

Fig. 5

ID
ZDB-IMAGE-220908-40
Source
Figures for Huang et al., 2022
Image
Figure Caption

Fig. 5

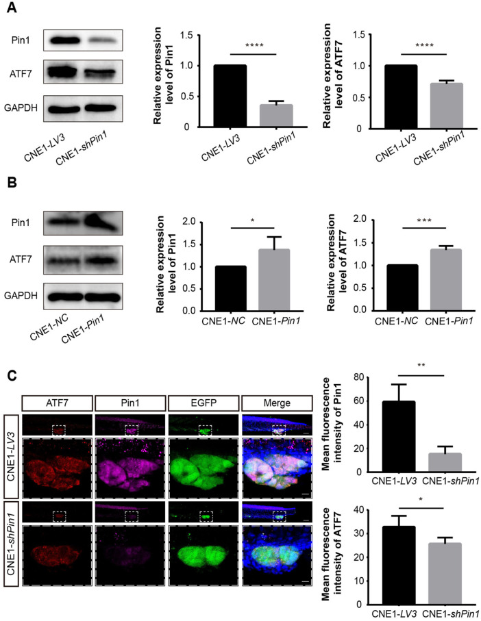
The expression of ATF7 was correlated with the expression of Pin1. (A-B) Western blot analysis was used to detect the expression of ATF7 in Pin1-knockdown or Pin1-overexpressed CNE1 cells. The relative expression levels of Pin1 and ATF7 were quantified (n = 4 independent repeats). (C) Whole-mount embryo immunofluorescence staining of ATF7 expression in tumor cells transplanted in zebrafish. Images of selected areas (white dashed line) are shown at higher magnification below. Scale bar: 50 μm; 10 μm in the amplified image. The mean fluorescence intensity of Pin1 and ATF7 was analyzed quantitatively. The data were quantitatively analyzed by Student’s t test (CNE1-LV3 group, n = 5 transplanted fishes analyzed; CNE1-shPin1 group, n = 3 transplanted fishes analyzed). Data are shown as mean ± SD. GAPDH: glyceraldehyde-3-phosphate dehydrogenase; EGFP: enhanced green fluorescent protein. *P < 0.05; **P < 0.01; ***P < 0.001; ****P < 0.0001.

Acknowledgments
This image is the copyrighted work of the attributed author or publisher, and ZFIN has permission only to display this image to its users. Additional permissions should be obtained from the applicable author or publisher of the image. Full text @ Cell Transplant