Fig. 4
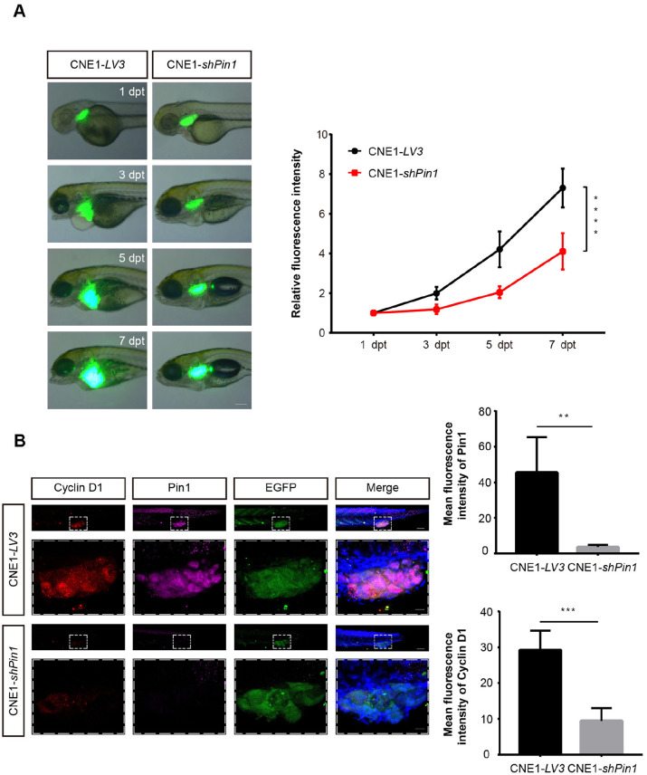
Inhibition of Pin1 expression suppressed tumor cell proliferation in zebrafish. (A) Combined fluorescence and bright field images of zebrafish xenograft model transplanted with CNE1-LV3 or CNE1-shPin1 into the perivitelline space around the yolk sac at 1, 3, 5, and 7 dpt, respectively. The relative fluorescence intensity of the tumor cells in zebrafish was quantified. The amount of tumor cells at 1 dpt was used as the baseline with which the amount of tumor cells at other time points was compared. The differences in cell proliferation between the two groups were quantitatively analyzed by two-way ANOVA (CNE1-LV3 group, n = 6 transplanted fishes analyzed; CNE1-shPin1 group, n = 11 transplanted fishes analyzed). Scale bar: 1 mm. (B) Whole-mount embryo immunofluorescence staining of Pin1 and Cyclin D1 expression in zebrafish with tumor cells transplanted at 7 dpt. Selected areas of images (white dashed line) are shown with a higher magnification below. Scale bar: 50 μm; 10 μm in the amplified image. The mean fluorescence intensity of Pin1 and Cyclin D1 was quantitatively measured, and the data were quantitatively analyzed by Student’s t test (CNE1-LV3 group, n = 6 transplanted fishes analyzed; CNE1-shPin1 group, n = 4 transplanted fishes analyzed). Data are shown as mean ± SD. dpt: days post-transplantation; EGFP: enhanced green fluorescent protein. **P < 0.01; ***P < 0.001; ****P < 0.0001.
 
        