IMAGE

Fig. 3

ID
ZDB-IMAGE-220908-38
Source
Figures for Huang et al., 2022
Image
Figure Caption

Fig. 3

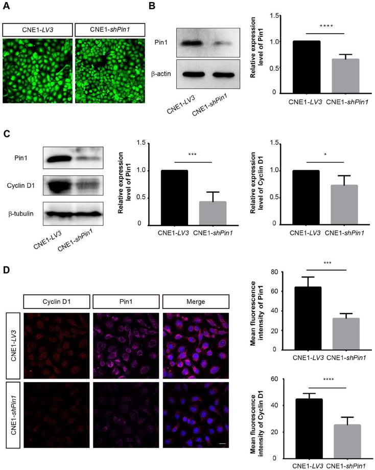
The expression of Cyclin D1 in tumor cells was reduced after knockdown of Pin1. (A) After transfection of LV3 control or shPin1 plasmids which express GFP as selecting marker, the CNE1-LV3 and CNE1-shPin1 cells were sorted first by FACS and imaged. Scale bar: 50 μm. (B) Western blot analysis was performed to detect the expression of Pin1 in tumor cells. The relative expression levels of Pin1 were quantified and the data were quantitatively analyzed by Student’s t test. Western blot (C) and immunofluorescence staining (D) of Cyclin D1 expression in CNE1 cells after knockdown of Pin1. Scale bar: 20 μm. Data were quantitatively analyzed using Student’s t test. Data are shown as mean ± SD. GFP: green fluorescent protein; FACS: fluorescence activating cell sorter. *P < 0.05; ***P < 0.001; ****P < 0.0001.

Acknowledgments
This image is the copyrighted work of the attributed author or publisher, and ZFIN has permission only to display this image to its users. Additional permissions should be obtained from the applicable author or publisher of the image. Full text @ Cell Transplant