IMAGE

Fig. 2

ID
ZDB-IMAGE-220908-37
Source
Figures for Huang et al., 2022
Image
Figure Caption

Fig. 2

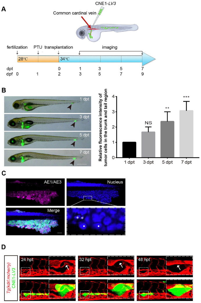
Transplantation of human NPC CNE1 cells into the CCV of zebrafish to observe the behavior of tumor cells. (A) Top: diagram of the establishment of zebrafish xenograft model. Bottom: experimental protocol. (B) Left: tumor cells transplanted into the circulatory system migrate to the tail region of zebrafish with blood flow and proliferated there. Black arrows indicate GFP-labeled tumor cells in the tail region. Scale bar: 3 mm. Right: the relative fluorescence intensity of tumor cells in zebrafish trunk and tail regions was quantified. The amount of tumor cells at 1 dpt was used as the baseline for comparison with that at other time points. Data were quantitatively analyzed by one-way ANOVA analysis (n = 4 fishes analyzed). (C) Zebrafish whole-mount immunofluorescence detection of the epithelial-derived tumor marker of AE1/AE3. Tumor cells that reached the tail region with blood flow were able to become tumorigenic in the zebrafish. Dashed line frames beneath are the high magnification of the region indicated. The nuclei of CNE1 cells are shown by white dots, and the nuclei of zebrafish are shown by white asterisks. The size of the nuclei of CNE1 cells is obviously larger than those of zebrafish. Scale bar: 50 μm. (D) Tumor cells were transplanted into the Tg(kdrl:mCherry) zebrafish circulatory system, and tumor cells migrated out from vessel lumen within 24–48 hpt in zebrafish tail. High magnifications of the regions (white dashed line) are shown on the right. White arrows point to the vessels (dorsal aorta) in the zebrafish. Scale bar: 50 μm. Data are shown as mean ± SD. NPC: Nasopharyngeal carcinoma; CCV: common cardinal vein; GFP: green fluorescent protein; PTU: phenylthiourea; dpt: days post-transplantation; dpf: days post-fertilization; hpt: hours post-transplantation; NS: not significant. **P < 0.01; ***P < 0.001.

Acknowledgments
This image is the copyrighted work of the attributed author or publisher, and ZFIN has permission only to display this image to its users. Additional permissions should be obtained from the applicable author or publisher of the image. Full text @ Cell Transplant