IMAGE

Fig. 3

ID
ZDB-IMAGE-220628-61
Source
Figures for Wang et al., 2022
Image
Figure Caption

Fig. 3

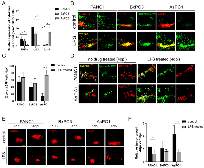
PANC1, BxPC3, and AsPC1 cells induce anti-tumoral or pro-tumoral state of innate immune cells. (A) The relative expression of TNF-α, IL-12, and IL-10 in coro1a: GFP+ cells sorted from PANC1, BxPC3, and AsPC1 xenografts (* p < 0.05, t test). (B) Representative confocal images of innate immune cells in PANC1, BxPC3, and AsPC1 xenografts at 4 dpi after treatment with DMSO (control) or LPS (150 μg/mL). (C) Qualification of coro1a: GFP+ innate immune cell percentage in PANC1, BxPC3, and AsPC1 cells at 4 dpi under the control and LPS condition (no. of innate immune cells/no. of tumor cells × 100). Results are shown as means ± SEM from nine different individuals (** p < 0.01, t test). (D) Enlarged confocal images of innate immune cells co-localized with PANC1 and AsPC1 cells at 4 dpi under the control or LPS treatment. Arrowheads point to the co-localized cells. (E) Representative confocal images of PANC1, BxPC3, and AsPC1 xenografts at 1 dpi and 4 dpi with the treatment of DMSO (control) or LPS (150 μg/mL) respectively. (F) Relative tumor growth in xenografts (4 dpi vs. 1 dpi) after being treated with DMSO or LPS. Results are from nine different individuals (* p < 0.05, ** p < 0.01, *** p < 0.001, t test). dpi, days post injection. Scale bars in (B,E), 50 µm; in (D), 25 µm.

Acknowledgments
This image is the copyrighted work of the attributed author or publisher, and ZFIN has permission only to display this image to its users. Additional permissions should be obtained from the applicable author or publisher of the image. Full text @ Int. J. Mol. Sci.