IMAGE

Fig. 1

ID
ZDB-IMAGE-220628-59
Source
Figures for Wang et al., 2022
Image
Figure Caption

Fig. 1

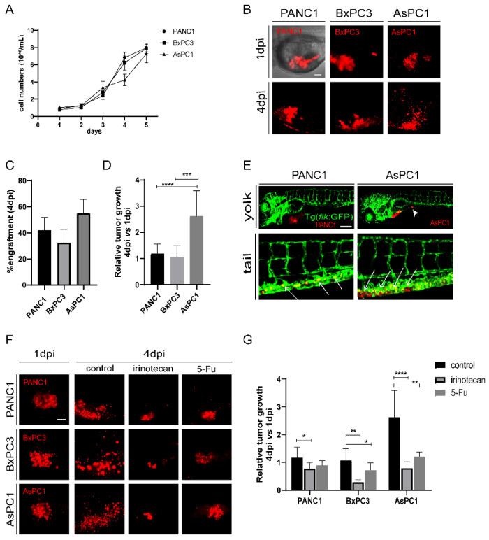
The pancreatic cancer cells show differential engraftment profile in zebrafish. (A) The growth curve of in-vitro cultured PANC1, BxPC3, and AsPC1 cells. (B) Representative confocal images of PANC1, BxPC1, and AsPC1 xenografts at 1 dpi and 4 dpi. (C) Engraftment quantification for PANC1, BxPC1, and AsPC1 cells at 4 dpi. Results are shown as means ± SEM from 50 different individuals. (D) Relative tumor growth (4 dpi vs. 1 dpi) for PANC1, BxPC3, and AsPC1 xenografts. Results are from nine different individuals (*** p < 0.001, **** p < 0.0001, t test). (E) PANC1 and AsPC1 showed metastasis in the intestine (white arrowheads) and in the caudal hematopoietic tissue (white arrows). (F) Representative confocal images of PANC1, BxPC3, and AsPC1 xenografts at 1 dpi or at 4 dpi after DMSO (control), irinotecan (50 μM) or 5-Fu (2 mM) treatment. (G) Relative tumor growth (4 dpi vs. 1 dpi) for PANC1, BxPC3, and AsPC1 xenografts after treatment with DMSO, irinotecan or 5-Fu. Results are from nine different individuals (* p < 0.05, ** p < 0.01, ***p < 0.001, **** p < 0.0001, t test). dpi, days post injection. Scale bars in (B,F), 50 µm; in (E), 75 µm.

Acknowledgments
This image is the copyrighted work of the attributed author or publisher, and ZFIN has permission only to display this image to its users. Additional permissions should be obtained from the applicable author or publisher of the image. Full text @ Int. J. Mol. Sci.