IMAGE

Fig. 5

ID
ZDB-IMAGE-220305-28
Source
Figures for Hoque et al., 2021
Image
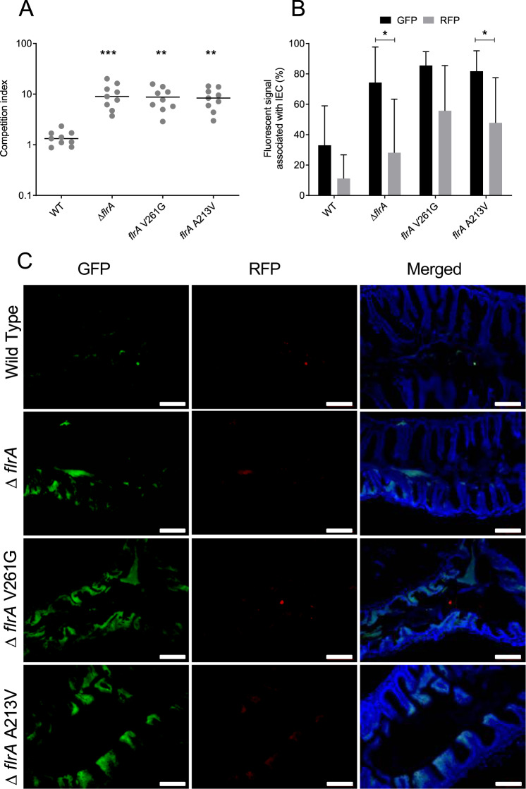
Figure Caption

Fig. 5 A CI of adapted isolates with mutations in flrA in zebrafish infection model was calculated by dividing the output ratio of test strain (e.g. flrA mutants) to ∆lacZ after infection corrected by the input ratio. Data are from nine independent biological replicates and are shown as the median. Statistical significance was determined by one-way ANOVA and Kruskal–Wallis test and is indicated by p < 0.001 and p < 0.01. B Quantification of bacterial fluorescence associated with intestinal epithelial cells of zebrafish after infection. Data are presented as percentages of GFP (test strain) and RFP (∆lacZ mutant) signal quantified by fluorescent pixel count of tissue sections in ImageJ. Statistical significance was determined by one-way ANOVA and Tukey’s multiple comparison test and is indicated by p < 0.05. C Colonisation of adapted isolates in adult zebrafish intestine. The four panels show representative fluorescence microscopy images of intestinal epithelial cell of adult zebrafish colonised with the indicated bacteria tagged with GFP and ∆lacZ strain tagged with RFP. Scale bars: 100 µm.

Acknowledgments
This image is the copyrighted work of the attributed author or publisher, and ZFIN has permission only to display this image to its users. Additional permissions should be obtained from the applicable author or publisher of the image. Full text @ ISME J.