IMAGE

Fig. 7

ID
ZDB-IMAGE-220304-43
Source
Figures for Balaraju et al., 2021
Image
Figure Caption

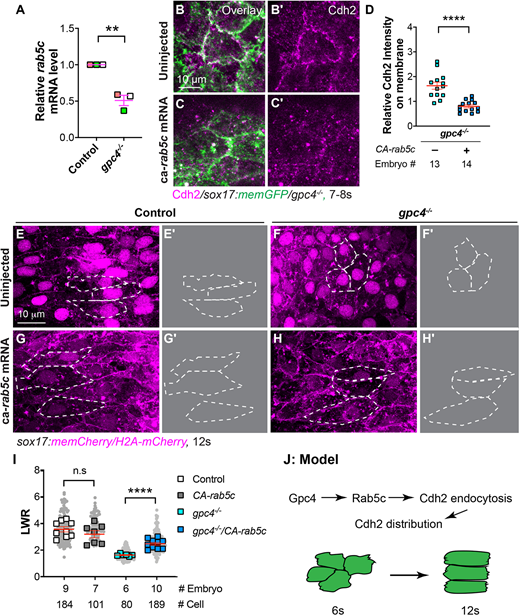
Fig. 7 Overexpression of constitutively active rab5c partially rescues defective polarity of endodermal cells in gpc4−/− embryos. (A) Relative mRNA levels of rab5c compared with elf1a in indicated embryos at the 6s stage, as determined by qRT-PCR **P<0.01 (unpaired, two-tailed Student's t-test from three independent experiments, indicated by different colors). (B-C′) Confocal images (Z-projections) showing Cdh2 expression (magenta, detected by immunostaining) of endodermal cells at the 7s-8s stage. (D) Relative fluorescence intensity of Cdh2 expression on the plasma membrane of endodermal cells from embryos in B-C′. (E,F,G,H) Confocal images (Z-projections) showing endodermal cells at the 12s stage. (E′,F′,G′,H′) Outlines of some endodermal cells in E,F,G,H (dashed white lines). (I) Average LWR of embryos in E,F,G,H, with the number of cells and embryos analyzed shown. (J) Model illustrating the mechanism through which Gpc4 controls planar cell polarity of endoderm cells. Data are mean±s.e.m. n.s., not significant, *P>0.05; **P<0.01, ****P<0.0001 (unpaired, two-tailed Student's t-test).

Acknowledgments
This image is the copyrighted work of the attributed author or publisher, and ZFIN has permission only to display this image to its users. Additional permissions should be obtained from the applicable author or publisher of the image. Full text @ Development