IMAGE

Fig. 3

ID
ZDB-IMAGE-220213-6
Source
Figures for Barbieri et al., 2022
Image
Figure Caption

Fig. 3

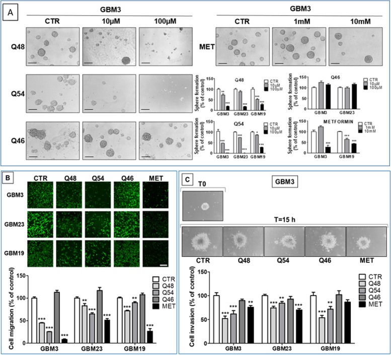
A Effect of novel biguanide derivatives on GSC sphere formation ability. Sphere-formation assay was performed on GBM3 GSCs, treated with Q48, Q54, and Q46 (10–100 μM) or metformin (1-10 mM) for 7 days, and analyzed by microscopic assessment and imaging. Spheres were counted by two independent investigators and the percentage of sphere-forming cells determined for each treatment group (n = 3). Representative phase contrast microscopic images of serum-free suspension depicting number and size of spheres in control (CTR) and Q48, Q54, and Q46-treated (10 and 100 μM) GBM3 cells. Compounds efficacy is compared to metformin (MET) activity, used at 1 and 10 mM. Bar = 150 μm. Bar graphs report sphere number generated after compound treatments, expressed as the mean percentage ± S.D. of respective CTR. *p < 0.05, **p < 0.01, ***p < 0.001 vs. CTR. B Effect of novel biguanide derivatives on GSC migration. Fluorescently labeled cells from GBM3, 19, and 23 were treated with Q46, Q48 and Q54 (100 μM), metformin (10 mM), or vehicle (CTR). GSCs were plated in fluorescence-blocking membrane transwells, using 10% FBS-containing medium as chemoattractant in the lower wells. Migrated cells reaching the bottom surface of the membrane were photographed by confocal microscopy and quantified by ImageJ software. Left panels: Representative confocal microscopy images of migrated cells on the surface of the permeable support. Bar = 100 μm. Right panels: Quantification of migrated cells using ImageJ. Data represent the mean ± S.D. (n = 3). **p < 0.01, ***p < 0.001 vs. CTR. C Effect of novel biguanide derivatives on GSC Matrigel invasion. GBM3, 23 and 19 newly formed spheres were embedded in Matrigel and treated with Q48 (100 μM), Q54 (100 μM), Q46 (100 μM) and metformin (10 mM). The invasion rate was evaluated after 15 h, using the ImageJ software, measuring at least 2 diameters for each sphere. The differences between the average diameter of T15 and T0 of each condition were calculated and compared to control. Upper panels: Representative GBM3 images of individual sphere embedded in Matrigel at T0 and after 15 h of treatment (magnification: 10x). Lower panels: Bar graphs represent the mean ± S.E.M (n = 25), expressed as percentage of respective controls (CTR) of cell invasion. ∗p < 0.05, ∗∗p < 0.01, ∗∗∗p < 0.001 vs. respective CTR

Acknowledgments
This image is the copyrighted work of the attributed author or publisher, and ZFIN has permission only to display this image to its users. Additional permissions should be obtained from the applicable author or publisher of the image. Full text @ J. Exp. Clin. Cancer Res.