IMAGE

Fig. 4

ID
ZDB-IMAGE-220113-4
Source
Figures for Mullapudi et al., 2019
Image
Figure Caption

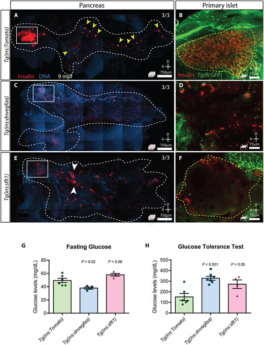
Fig. 4 β-Cell-specific expression of dnVegfaa or sFlt1 influences islet architecture and function in adult stages. (A,C,E) Whole-mount immunostaining for β-cells (insulin, red) in pancreas (white dashed outline) and intestine from 9 months postfertilization (mpf) zebrafish after CLARITY-based tissue clearing. Yellow arrowheads point to secondary islets along the pancreatic duct. White arrowheads point to sheets of β-cells along the ducts observed in Tg(ins:sflt1) animals. Maximum projection images are presented. (B,D,F) Whole-mount immunostaining for β-cells (insulin, red) and vasculature (green) in the primary pancreatic islet (magnification of white boxed areas in A,C and E, respectively). Images are single confocal planes. Yellow dashed line outlines the primary pancreatic islet. (G) Fasting blood glucose levels in adult zebrafish, measured after three days of fasting, n=4-6 animals. (H) Blood glucose levels in adult zebrafish, 90 min after intraperitoneal administration of a glucose bolus, n=4-7 animals. Data are mean±s.e.m.; individual data points are shown. P-values from t-tests are presented. A, anterior; D, dorsal.

Acknowledgments
This image is the copyrighted work of the attributed author or publisher, and ZFIN has permission only to display this image to its users. Additional permissions should be obtained from the applicable author or publisher of the image. Full text @ Development