IMAGE

Fig. 2.

ID
ZDB-IMAGE-211029-198
Source
Figures for Fujihara et al., 2021
Image
Figure Caption

Fig. 2.

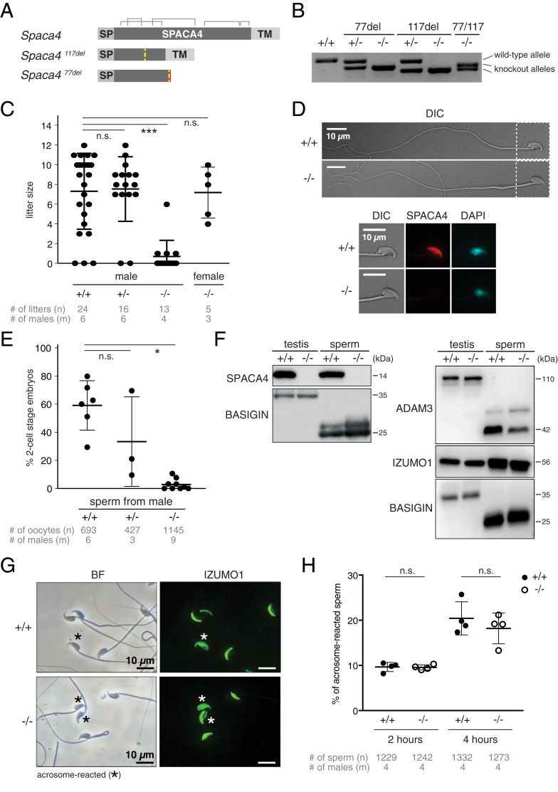
SPACA4 is required for efficient fertilization in male mice. (A and B) Overview of the C57BL/6J-Spaca4 knockout alleles generated by CRISPR-Cas9–mediated targeted mutagenesis. One allele contains a 117-nt in-frame deletion after amino acid 42. The other allele contains a 77-nt out-of-frame deletion after amino acid 47. (A) Schematic of the wild-type and knockout alleles. Yellow dashed lines indicate the site of the deletions. Predicted disulfide bridges are indicated in gray. SP, signal peptide; TM, transmembrane region. (B) Genotyping of Spaca4 knockout mice. Spaca4 PCR products are separated based on their sizes on an agarose gel. (C) Spaca4 knockout male mice are subfertile. Litter sizes of C57BL/6J-Spaca4 wild-type (+/+), heterozygous (+/−), and transheterozygous (−/−) males caged with B6129F1 wild-type females or B6129F1 wild-type males caged with transheterozygous (−/−) females. Successful mating was confirmed by plug checks. Data are means ± SD. ***P < 0.0001 (Kruskal–Wallis test with Dunn multiple-comparisons test); n.s., not significant. n = number of litters; m = number of male mice tested. (D) Sperm morphology is normal in the absence of SPACA4 protein. DIC, differential interference contrast image. The sperm heads (boxed areas) are shown below at higher magnification. Immunostaining of sperm detects SPACA4 protein (red) under permeabilizing conditions in the head of sperm from wild-type (+/+) mice but not in sperm from Spaca4 knockout (−/−) mice. DAPI (cyan) staining labels the sperm nucleus. (Scale bars, 10 µm.) (E) Sperm from Spaca4 knockout mice has a severely reduced ability to fertilize wild-type oocytes. IVF of oocytes from C57BL/6J wild-type females using sperm from C57BL/6J-Spaca4 wild-type (+/+), heterozygous (+/−), or transheterozygous (−/−) males. Plotted is the percentage of two-cell stage embryos as a measure of successful fertilization. Data are means ± SD. *P = 0.014 (Kruskal–Wallis test with Dunn multiple-comparisons test); n.s., not significant. n = total number of oocytes; m = number of males tested. (F) IZUMO1 and ADAM3 proteins are expressed and processed normally in sperm and testis from Spaca4 knockout mice. Western blot analysis showing the absence of SPACA4 protein in testes and spermatozoa of Spaca4 knockout mice (Left) and expression and processing of ADAM3 and IZUMO1 proteins similar to wild-type controls. Testes and spermatozoa of wild-type mice, as well as BASIGIN protein, which undergoes proteolytic cleavage during sperm maturation (7), are used as control. (G) IZUMO1 localization is normal in Spaca4 knockout mice. Immunostaining of sperm under permeabilizing conditions shows normal localization of IZUMO1 (green) in acrosome-intact wild-type (+/+) and SPACA4-deficient (−/−) sperm and normal relocalization of IZUMO1 in AR sperm (asterisk) in both genotypes. BF, brightfield image. (Scale bars, 10 µm.) (H) Quantification of the percentage of AR sperm 2 or 4 h after incubation of capacitated sperm. Acrosome reaction was assessed by immunostaining for IZUMO1. Data are means ± SD; n.s., not significant. n = total number of sperm; m = number of males tested.

Acknowledgments
This image is the copyrighted work of the attributed author or publisher, and ZFIN has permission only to display this image to its users. Additional permissions should be obtained from the applicable author or publisher of the image. Full text @ Proc. Natl. Acad. Sci. USA