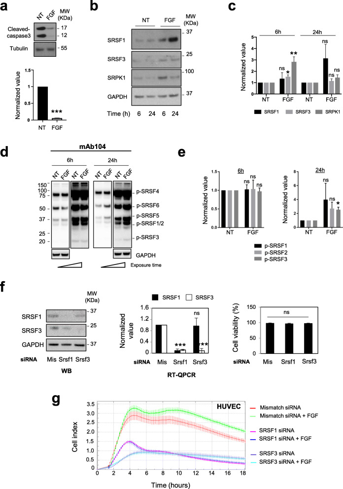
FGF-2-mediated HUVEC survival requires SR proteins accumulation and phosphorylation. a HUVEC were plated for 24 h in full medium, then cultured for 6 additional hours in EBM-2 basal medium supplemented (FGF) or not (-FGF/NT) with 3nM FGF-2 as indicated. Upper panel: immunoblot for cleaved-caspase 3. Tubulin was used as a loading control. Lower panel: semi-quantification of cleaved-caspase 3 signal relative to tubulin signals versus the values of the NT group by ImageJ (n=3, unpaired t test, ***p<0.001). b, d Immunoblots for SRSF1, SRSF3, and SRPK1 (b) or phospho-SR (d) proteins in HUVEC treated (FGF) or not (NT) with 3nM FGF-2 for 6 or 24 h as in (a). GAPDH was used as a loading control. c, e Semi-quantification by ImageJ of the indicated proteins signals relative to GAPDH signal. The ratio obtained for the NT group was arbitrarily assigned the value 1 (c, n=4; e, n=3; unpaired t test, *p<0.05, **p<0.01, ns: not significant). fLeft and middle panels: representative immunoblots of SRSF1 and SRSF3 protein levels (left) or RT-qPCR analyses of Srsf1 and Srsf3 mRNA levels (middle) in HUVEC transfected during 48 h with either control (Mis), SRSF1 (Srsf1), or SRSF3 (Srsf3) siRNA as indicated. A 50:50 mixture of two distinct SRSF1 or SRSF3 siRNAs was used (n=4; unpaired t test, ***p<0.001, ns: not significant). Right panel: cell viability quantified by using trypan blue exclusion counting in HUVEC just before plating for xCELLigence assay. Mean ± SD are presented (siRNA group mismatch, n=3; siRNA group Srsf1, n=2; siRNA group Srsf3, n=3). g xCELLigence assay on HUVEC transfected with the indicated siRNA and treated or not with 3nM FGF-2 (n=3)
Acknowledgments
This image is the copyrighted work of the attributed author or publisher, and
ZFIN has permission only to display this image to its users.
Additional permissions should be obtained from the applicable author or publisher of the image.
Full text @ BMC Biol.
Your Input Welcome
Thank you for submitting comments. Your input has been emailed to ZFIN curators who may contact you if
additional information is required.
Oops. Something went wrong. Please try again later.