IMAGE

Fig. 3

ID
ZDB-IMAGE-210606-12
Source
Figures for Zhang et al., 2021
Image
Figure Caption

Fig. 3

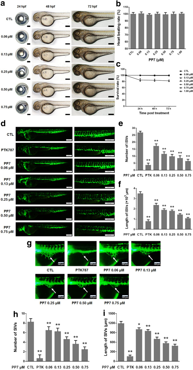
Effects of PP7 on morphological changes, heart beat rate, survival rate, ISVs development and SIVs formation in zebrafish embryos. a The morphological features of zebrafish embryos observed and captured after treating embryos with PP7 for 24, 48 and 72 h. Scale bars represent 200 μM. b The average heart beating rates per minute of PP7 treated embryos were recorded at 72 h. c Survival rates of zebrafish embryos after treatment with PP7 for 24, 48 and 72 h. Lateral view of transgenic Tg(fli1:EGFP) zebrafish showing ISV (d) and SIV (g) growth after treatment for 24 h. Scale bars represent 500 μm (d) or 150 μm (g). Arrow showed the characteristic pattern of SIV. e and f was statistical analysis of number and length of ISVs of d, respectively. h, i was statistical analysis of number and length of SIVs of g, respectively. n = 10/group, *P < 0.05, **P < 0.01 as compared with control

Acknowledgments
This image is the copyrighted work of the attributed author or publisher, and ZFIN has permission only to display this image to its users. Additional permissions should be obtained from the applicable author or publisher of the image. Full text @ Chin. Med.