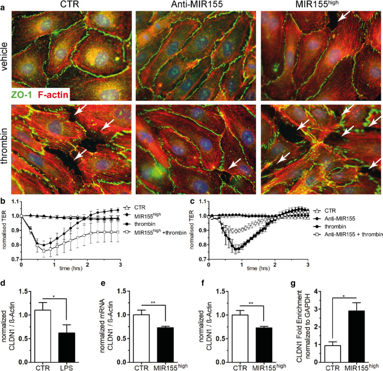
Functional effects of MIR155 on permeability and target candidates. a Control, Anti-MIR155 and MIR155high human umbilical vein endothelial cells (HUVECs) were challenged with thrombin or vehicle following staining with a tight-junction protein (ZO-1, green), the cytoskeleton (F-actin, red) and DAPI (blue). Thrombin challenged ECs showed visible gap formation between adjacent cells (white arrows). Blockade of MIR155 had visually lesser gap formations upon thrombin stimulation (lower middle panel). Whereas the MIR155high transfected HUVECs showed mild spontaneous (upper right) and severe gap formation after thrombin stimulation (lower right). b MIR155 transfected HUVECS (MIR155high) were grown under constant detection of the transendothelial resistance (TER) until confluency was reached. Challenge with thrombin showed a stronger decrease and slower recovery (endpoint p < 0.05) in MIR155high compared to naïve ECs. c Continuous TER between vehicle and Anti-MIR155 challenged with thrombin showed an amelioration of maximal response and faster re-bound recovery than the corresponding control group (deepest drop point p < 0.05) d Densitometry from C57BL/6J mouse lungs challenged with either LPS (17.5 mg/kg BW, n = 5) or vehicle (NaCl 0.9%, n = 7). After 16 h they were killed and Claudin-1 (CLDN-1) and b-Actin were detected by immunoblotting (p < 0.05). e Bar graphs showing normalized mRNA of Claudin-1/bActin in MIR155high and naïve (CTR) HUVECs (n = 6–7; p < 0.01). f Bar graphs showing densitometry results of Claudin-1/bActin immunoblots in MIR155high versus naïve (CTR) HUVECs (n = 6–7; p < 0.01). g Bar graphs showing immunoprecipitation of the Claudin-onefold enrichment normalized to GAPDH (n = 4, p < 0.05), after the overexpression of MIR155 in HUVECs (n = 4, p < 0.05)
Acknowledgments
This image is the copyrighted work of the attributed author or publisher, and
ZFIN has permission only to display this image to its users.
Additional permissions should be obtained from the applicable author or publisher of the image.
Full text @ Crit Care
Your Input Welcome
Thank you for submitting comments. Your input has been emailed to ZFIN curators who may contact you if
additional information is required.
Oops. Something went wrong. Please try again later.