IMAGE

FIGURE 2

ID
ZDB-IMAGE-210125-9
Source
Figures for Li et al., 2020
Image
Figure Caption

FIGURE 2

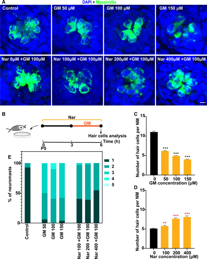
Nar protects against gentamicin ototoxicity. (A) Animals were fixed and immunostained for MyosinVIIa (green) and DAPI. 5 dpf zebrafish were incubated with 0 μmol/L to 150 μmol/L GM for 3 h or pre‐treated with 0 µmol/L to 400 µmol/L of Nar for 3 h and then co‐treated with Nar and GM (100 µmol/L) for 3 h. (B) Diagram of the assay for A. (C and D) Quantification of the number of hair cells (MyosinVIIa+) per neuromast after the different treatments represented as mean ± SEM (n = 10). Control animals were exposed to vehicle alone (DMSO). **P < 0.01, ***P < 0.001. Black asterisks compared to DMSO‐treated animals. Red asterisks compared versus the corresponding GM concentration. (E) Scores for neuromast morphology of each group (see Materials and Methods). Scale bar equals 5μm

Acknowledgments
This image is the copyrighted work of the attributed author or publisher, and ZFIN has permission only to display this image to its users. Additional permissions should be obtained from the applicable author or publisher of the image. Full text @ J. Cell. Mol. Med.