IMAGE

FIGURE 4

ID
ZDB-IMAGE-210125-11
Source
Figures for Li et al., 2020
Image
Figure Caption

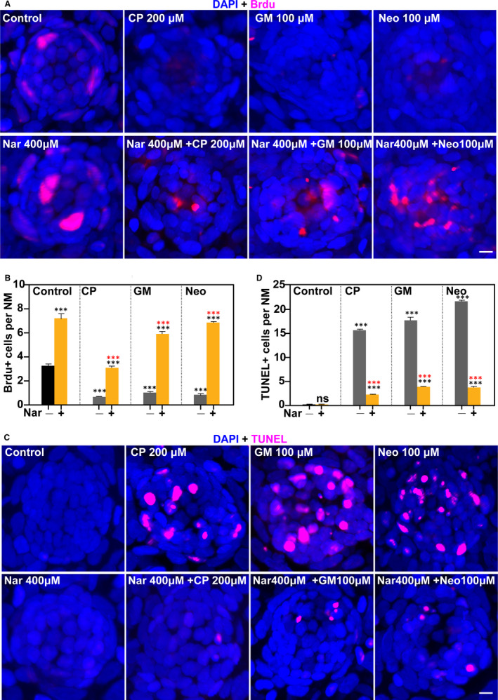
FIGURE 4

Nar promotes cell proliferation and protects against ototoxin‐induced cell death in neuromasts. (A) Proliferation assays were performed in 5 dpf zebrafish in the presence/absence of Nar (400 µmol/L) and the corresponding ototoxin. Animals were fixed and immunostained for BrdU (pink) and DAPI. (B) The numbers of proliferated cells (BrdU+) per neuromast were calculated for each treatment and represented as mean ± SEM (n = 10). ***P < 0.001. Black asterisks compared versus corresponding control. Red asterisk compared versus the corresponding ototoxin‐only treatment. (C) TUNEL assay (red) was performed in zebrafish in the presence/absence of Nar (400 µmol/L) and the corresponding ototoxin. (D) The numbers of TUNEL‐positive cells per neuromast were calculated for each treatment and represented as mean ± SEM (n = 10). ***P < 0.001. Black asterisks compared versus corresponding control. Red asterisk compared versus the corresponding ototoxin‐only treatment. Scale bar equals 5 μm

Acknowledgments
This image is the copyrighted work of the attributed author or publisher, and ZFIN has permission only to display this image to its users. Additional permissions should be obtained from the applicable author or publisher of the image. Full text @ J. Cell. Mol. Med.