Image
Figure Caption

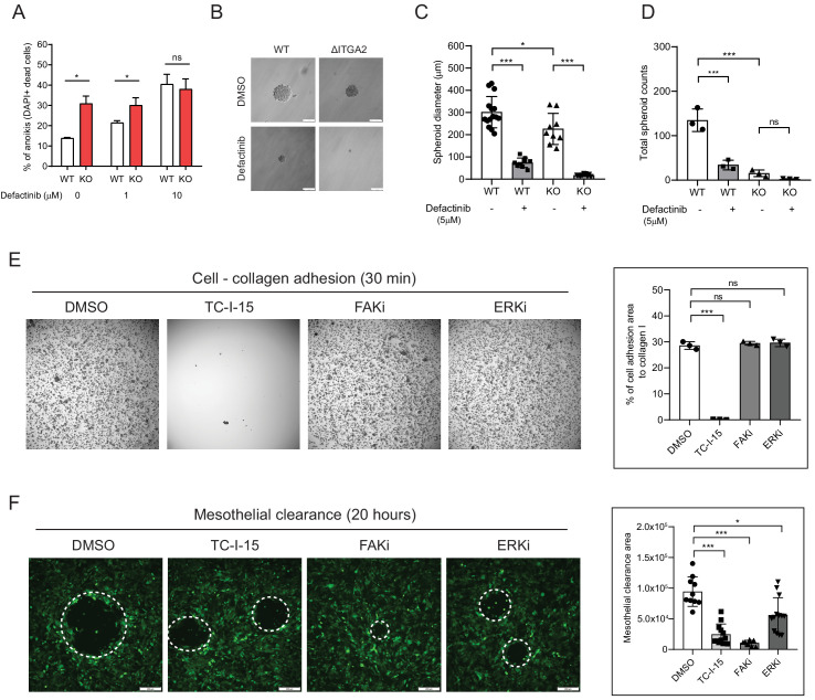
Figure 7—figure supplement 3. Functional inhibition of ITGA2-dependent FAK/MAPK signaling axis reduces spheroid formation, mesothelial clearance activity but not cell adhesion.

(A) IGROV1 WT and ΔITGA2 cells were treated with 0, 1, or 10 μM of Defactinib for 16 hr and stained with Annexin V-FITC and DAPI to identify apoptotic dead cells. Data represent the mean ± SD (*p<0.05) from two independent experiments. (B) Anchorage-independent soft agar assay, cells were incubated with or without 5 μM of Defactinib for 10 days. Scale bar 100 μm. (C–D) Bar chart shows the quantification of total colony and the average diameters of spheroids (***p<0.001). (E) Cancer cell-collagen adhesion assay. Representative images show SKOV3 cell adhesion to collagen in the presence of DMSO, 1 μM of TC-I-15, Defactinib (FAK inhibitor) and FR180204 (ERK1/2 inhibitor). Bar chart with mean ± SD of the percentage of cell adhesion efficiency of cancer cells. (unpaired Student’s t-test, ***p<0.001). (F) Mesothelial clearance assay. SKOV3 cancer spheroids were seeded on top of a GFP-expressing MeT-5A mesothelial monolayer in the presence of DMSO or inhibitors for 20 hr. Mesothelial clearance area was measured by the size of black hole (white dash circle) using Image J software. Bar chart represents mean ± SD of clearance area from two independent experiment. Scale bar 200 μm.

Acknowledgments
This image is the copyrighted work of the attributed author or publisher, and ZFIN has permission only to display this image to its users. Additional permissions should be obtained from the applicable author or publisher of the image. Full text @ Elife