Image
Figure Caption

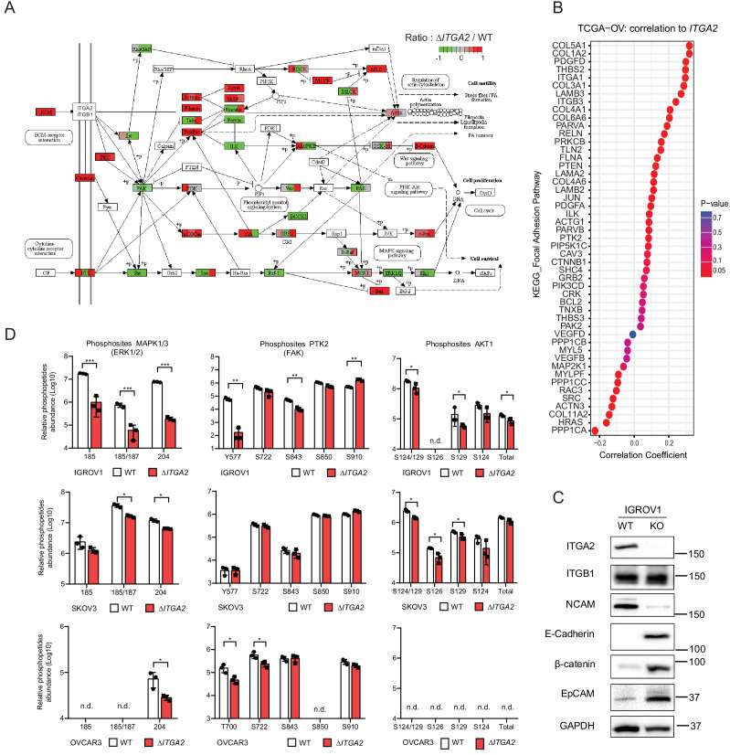
Figure 7—figure supplement 1. Phosphoproteomics identify ITGA2-dependent activation of the FAK and MAPK signaling axis.

(A) KEGG PathView depicts up- (red) and downregulated (green) phosphoproteins of the focal adhesion pathway comparing ΔITGA2 to WT cells. (B) Dot plot highlights the Pearson correlation coefficient of ITGA2 expression to the genes involved in KEGG_focal adhesion pathway from TCGA-ovarian cancer RNA-seq dataset. (C) Western blot analysis shows altered expression of epithelial adhesion proteins in WT and ΔITGA2 cells. (D) Assessment of the relative abundance of MAPK1/MAPK3, FAK, and AKT phosphopeptides in WT and ΔITGA2 cells by phosphoproteomics.

Acknowledgments
This image is the copyrighted work of the attributed author or publisher, and ZFIN has permission only to display this image to its users. Additional permissions should be obtained from the applicable author or publisher of the image. Full text @ Elife