Image
Figure Caption

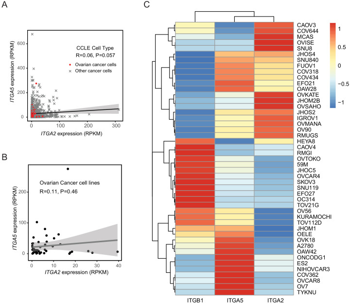
Figure 5—figure supplement 1. <italic>ITGA2</italic> expression does not correlate with the expression of <italic>ITGA5</italic>.

Spearman’s correlation coefficient in scatter plot showing ITGA2 and ITGA5 (RPKM) expression in (A) all cancer cell lines (EOC cell lines highlighted red) and (B) EOC cell lines in CCLE dataset (C) Hierarchical cluster analysis and heat map visualization of selected integrins ITGA2, ITGB1, and ITGA5 among EOC cell lines using the CCLE dataset.

Acknowledgments
This image is the copyrighted work of the attributed author or publisher, and ZFIN has permission only to display this image to its users. Additional permissions should be obtained from the applicable author or publisher of the image. Full text @ Elife