Image
Figure Caption

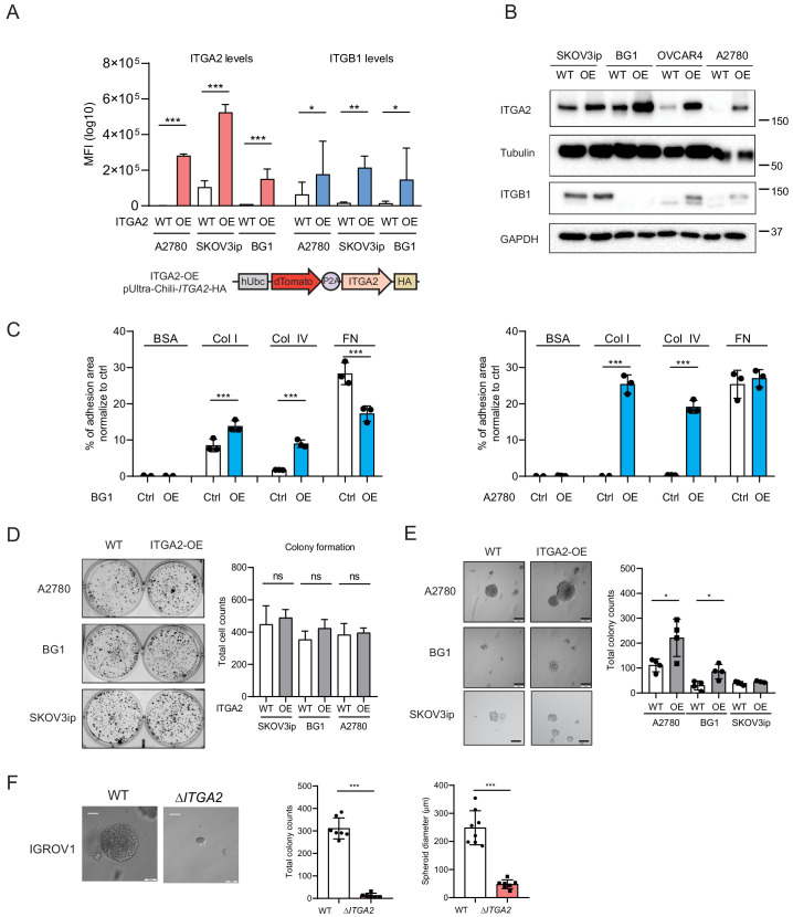
Figure 4—figure supplement 1. Characterization of constitutive ITGA2 expression in selected ovarian cancer cell lines.

(A) The levels of ITGA2 and ITGB1 expression in WT versus ITGA2-overexpression (OE) in SKOV3ip, BG1, OVCAR4, and A2780 cell lines were determined by flow cytometry and (B) Western blot. (C) Cell-ECM adhesion assay of WT and ITGA2 overexpressed (OE) ovarian cancer cells. Bar chart summarizes percentage of cell to ECM adhesion efficiency from three independent experiments (***p<0.001, unpaired Student’s t-test). (D) Colony formation assay for WT and OE cells for 7 days. Bar chart represents the mean ± SD of total colony counts. (E) Anchorage-independent soft agar assay for WT and OE cells for 10 days in culture. Bar chart shows the quantification of total spheroid numbers (*p<0.05, unpaired Student’s t-test). Scale bar 200 μm. (F) Anchorage-independent growth for IGROV1 WT and ΔITGA2 cells for 10 days in culture. Bar chart shows quantification of total spheroid numbers and diameter in μm (***p<0.001, unpaired Student’s t-test). Scale bar 100 μm.

Acknowledgments
This image is the copyrighted work of the attributed author or publisher, and ZFIN has permission only to display this image to its users. Additional permissions should be obtained from the applicable author or publisher of the image. Full text @ Elife