Image
Figure Caption

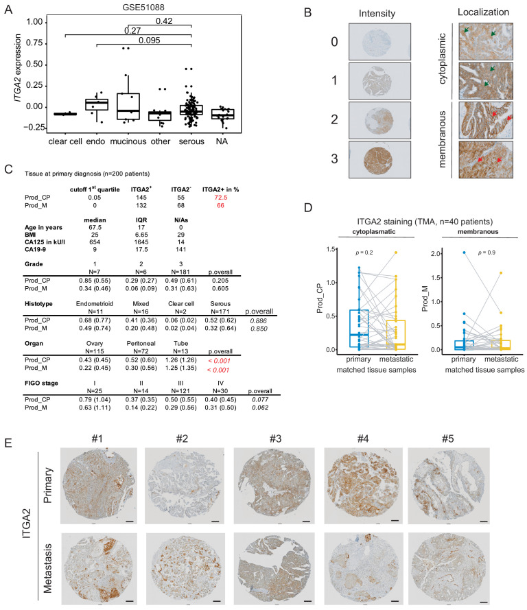
Figure 2—figure supplement 1. Heterogeneous ITGA2 expression in matched primary and metastatic tumor independent of tumor origin and histotypes.

(A) ITGA2 expression among ovarian cancer histotypes from GSE51088 RNA-seq dataset (n = 172). (B) Representative IHC images show the intensity and localization of ITGA2 expression. Green and red arrows point out the positive cytoplasmic and membranous staining, respectively. (C) Summary of the product expression of ITGA2 in the tissue microarray according to grade, histotype, organ, and FIGO stage. (D) Weighted average scores of ITGA2 expression in matched primary and metastatic tissue samples (n = 40). (E) Representative images of IHC staining for ITGA2 protein in five matched primary and metastatic tumors of patients with epithelial ovarian cancer . Scale bar 0.2 mm.

Acknowledgments
This image is the copyrighted work of the attributed author or publisher, and ZFIN has permission only to display this image to its users. Additional permissions should be obtained from the applicable author or publisher of the image. Full text @ Elife