Image
Figure Caption

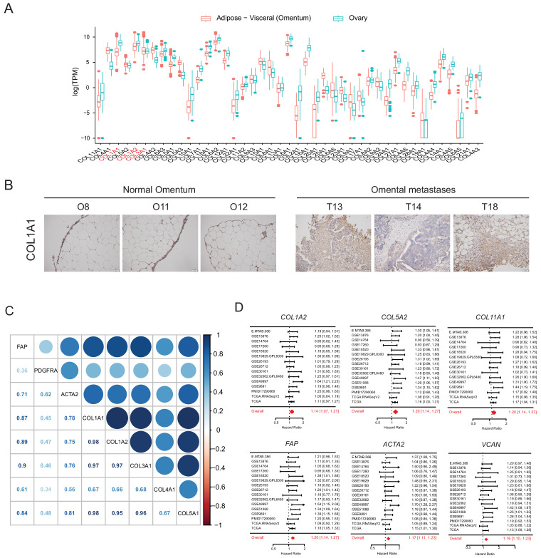
Figure 1—figure supplement 1. Collagens and ECM-associated gene expression correlates with poor survival in patients with ovarian cancer.

(A) Box-whisker plots shows gene expression of 43 collagens (log(TPM)) in normal ovary and omentum tissue from GTEx database. COL1A1, COL1A2, and COL3A1 are the highest expressed collagen genes in ovary and omentum (red) (B) Representative immunohistochemistry staining of COL1A1 in normal omentum and omental metastasis. (C) Correlation matrix of selected fibroblast activated markers and collagen in TCGA dataset. Numbers indicate Pearson correlation coefficients. Positive correlations are displayed in blue and negative correlations in red color. Color intensity and the size of the circle are proportional to the correlation coefficients. Correlations with p-value < 0.01 are considered significant. (D) Forest plots summarize the mRNA expression of indicated gene as a univariate predictor of overall survival in the curatedOvarianData (n = 2970). FAP, fibroblast activated protein. VCAN, versican. ACTA2, smooth muscle actin.

Acknowledgments
This image is the copyrighted work of the attributed author or publisher, and ZFIN has permission only to display this image to its users. Additional permissions should be obtained from the applicable author or publisher of the image. Full text @ Elife