IMAGE

Figure 5

ID
ZDB-IMAGE-200226-7
Source
Figures for Liu et al., 2020
Image
Figure Caption

Figure 5

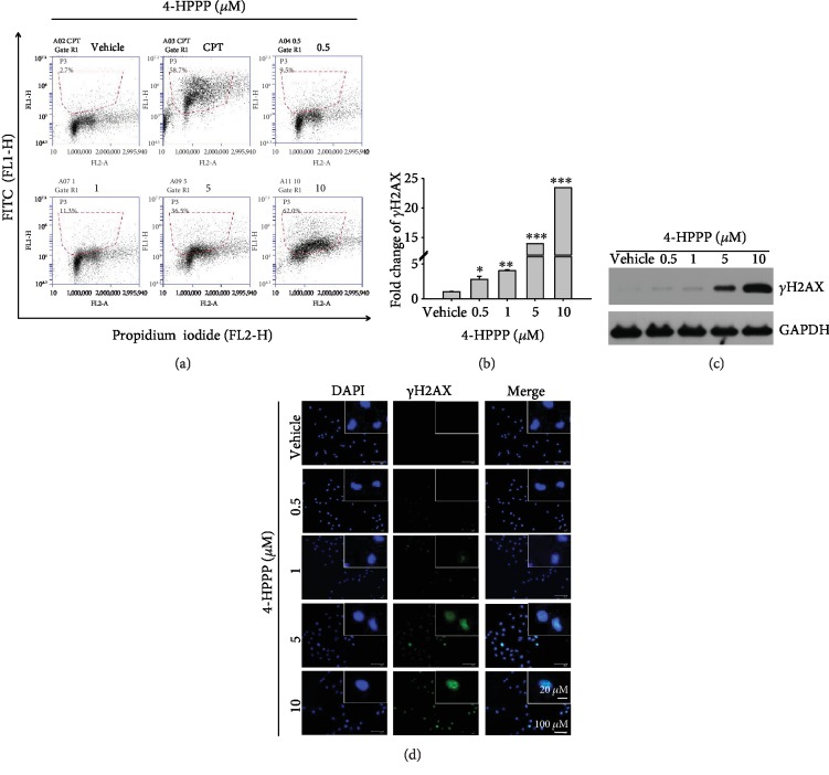
Assessment of DNA damage induced by 4-HPPP. (a) H1299 cells were administered the indicated concentrations of 4-HPPP for 48 h. Afterward, 4-HPPP-induced DNA damage was detected using a flow cytometry-based γH2AX detection assay. The green fluorescence of FITC (FL1) indicates the γH2AX-positive population (R1 region). The data showed that 4-HPPP increased the phosphorylation of γH2AX, a marker of DNA damage, in a dose-responsive manner. (b) Quantification analysis of (a). γH2AX was observed in H1299 cells following 4-HPPP treatment at concentrations from 0.5 to 10 μM by the Western blotting assay (c) and immunofluorescence assay (d). The data are presented as the mean ± SD. p < 0.05; ∗∗p < 0.005; ∗∗∗p < 0.001. Scale bar: 100 μm.

Acknowledgments
This image is the copyrighted work of the attributed author or publisher, and ZFIN has permission only to display this image to its users. Additional permissions should be obtained from the applicable author or publisher of the image. Full text @ Oxid Med Cell Longev