IMAGE

Figure 4

ID
ZDB-IMAGE-191230-1072
Source
Figures for Ge et al., 2019
Image
Figure Caption

Figure 4

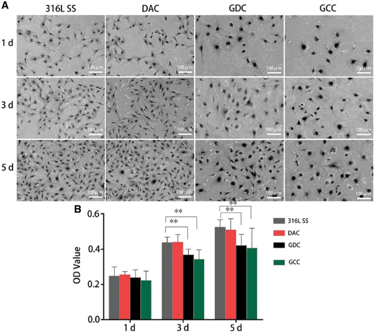
GDC and GCC Significantly inhibit the proliferation of VSMCs. VSMCs were plated on 316L SS coated with DAC, GDC or GCC. The images were taken at Days 1, 3 and 5, respectively (A). cell proliferation was measured by SEM at various time points accordingly (B). n = 3 independent experiments. **P < 0.01

Acknowledgments
This image is the copyrighted work of the attributed author or publisher, and ZFIN has permission only to display this image to its users. Additional permissions should be obtained from the applicable author or publisher of the image. Full text @ Regen Biomater