IMAGE

Fig. S1

ID
ZDB-IMAGE-180730-29
Source
Figures for Haesemeyer et al., 2018
Image
Figure Caption

Fig. S1

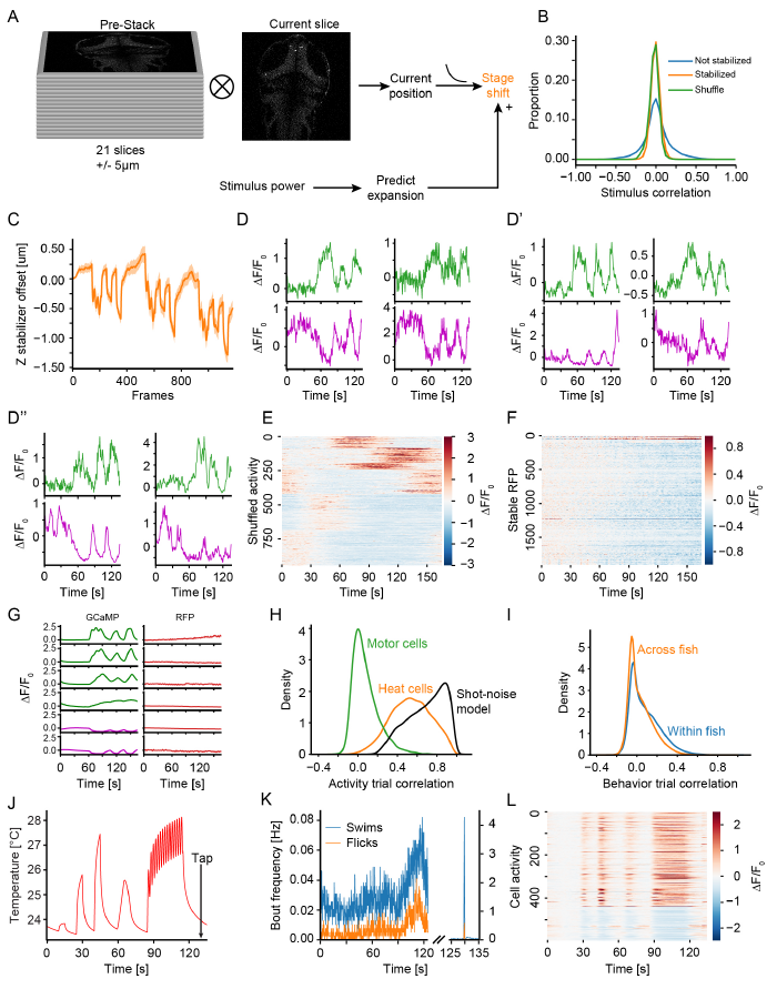
A paradigm to probe heat perception in larval zebrafish.

(A) Schematic of z-stabilization during image acquisition. Before acquisition of experimental data in each plane a small pre-stack spanning 10m around the plane of interest was acquired. Each acquired slice during the experiment was subsequently cross-correlated to each slice in the pre-stack to predict the most likely current z-position. Based on the identified current position a required stage-shift was computed and applied after low-pass filtering. At the same time data acquired using nuclear expressed RFP was used to calibrate a predictive model that pre-empted stage movements. Using this model small stage-shifts were applied concurrently with the heat stimulus to offset delays caused by the low-pass filter.

(B) Comparison of stimulus correlations observed in nuclear RFP stacks during heating trials. Since RFP is not calcium sensitive observed stimulus correlations are due to heat-induced movements of the preparation. The blue curve without stabilization indicates observable stimulus correlations while the juxtaposition of the orange line (with stabilization) and the green line (shuffled data) indicates that stabilization removes all spurious stimulus correlations.

(C) Example average stage movements performed by the stabilizer during one experiment consisting of 30 imaged planes. A negative offset indicates that the objective was moved away from the specimen, consistent with heatinduced expansion of the preparation. Shaded area reflects bootstrap standard error (N=30 planes).

(D-D”) Trial average activity of typical example neurons across multiple brain regions (Trigeminal ganglion D, Rhombomere 5/6 D’ and Pallium D”). ON cells in green, OFF cells in magenta.

(E) Trial average clustered activity profiles after data shuffling. Note that the activity profiles do not show any relation to the stimulus and furthermore that the number of identified cells is greatly reduced compared to Figure 1E. Color indicates F=F0.

(F) Trial average clustered activity profiles when applying spectral clustering to the stabilized RFP dataset. Since RFP fluorescence does not reflect neuronal activity there should be no observable stimulus related changes in fluorescence. The fluorescence changes retrieved through clustering are indeed largely unstructured and importantly unrelated to the activity extracted from functional imaging experiments (Figure 1E). Also note the difference in scale between the heat map in Figure 1E and S1E. Color indicates F=F0.

(G) Comparison of cluster average activity extracted from experimental nuclear GCaMP expressing and RFP expressing control fish. ON clusters green, OFF clusters magenta, RFP clusters red. Averages presented here are extracted from the whole brain dataset. For RFP the clustering still retrieves cells but since clustering is based on correlation these will now correspond to small-scale artifacts which are very different in dynamics and amplitude from stimulus induced GCaMP signals.

(H) Distributions of trial-to-trial correlations of observed calcium activity in motor cells (green curve), heat cells (orange curve) in comparison to expected correlations based on observing the exact same activity in a shot-noise limited imaging system such as a 2-photon microscope (black curve).

(I) Distributions of trial-to-trial correlations of behavior instantiations comparing trials within fish (blue curve) as well as across fish (orange curve).

(J) Trial average temperature stimulus presented in the heat and tap experiments. The arrow indicates the time the tap stimulus was delivered in each trial. Note that this stimulus and imaging set served two purposes. On the one hand the co-representation of taps allowed us to describe uni- versus multimodal cells (Figure 2 and S2) and the different temperature dynamics allowed us to test our circuit model (Figure 6 and S6).

(K) Behavior induced in heat plus tap experiments. The right subplot shows bout frequencies of swims (blue line) and (flicks) during the temperature stimulus, and the right sub-plot shows behavior around the time of the tap. Note the vastly different scale of the y-axis as taps induced behavior in more than 99 % of trials.

(L) Trial average activity of cells that showed significant heat responses during heat and tap experiments sorted into ON and OFF types. Color indicates F=F0.

Acknowledgments
This image is the copyrighted work of the attributed author or publisher, and ZFIN has permission only to display this image to its users. Additional permissions should be obtained from the applicable author or publisher of the image. Full text @ Neuron