IMAGE

Fig. 6

ID
ZDB-IMAGE-180312-9
Source
Figures for Du et al., 2017
Image
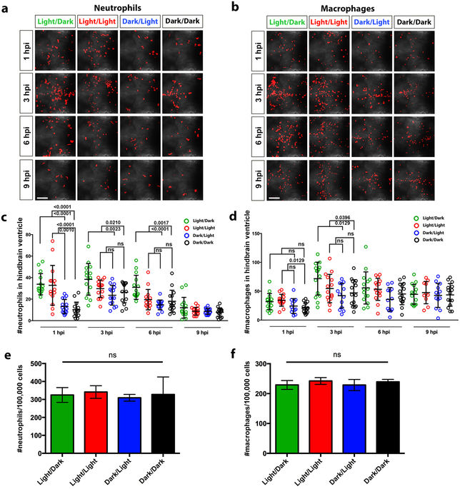
Figure Caption

Fig. 6

Larvae infected under light exposure demonstrate greater recruitment of neutrophils and macrophages to the hindbrain ventricle. (a) Immunofluorescence detection of neutrophils at 1, 3, 6 and 9 hpi within the hindbrain region of infected Tg(lyz:DsRED2) nz50 larvae raised under light/dark, constant light, dark/light and constant dark conditions. (b) Immunofluorescence detection of macrophages at 1, 3, 6 and 9 hpi within the hindbrain region of infected Tg(mpeg1:Gal4-FF) gl25 ;Tg(UAS-E1b:nfsB.mCherry) c264 larvae raised under light/dark, constant light, dark/light and constant dark conditions. (c) Quantification of neutrophils in the hindbrain region of individual infected Tg(lyz:DsRED2) nz50 larvae, as detected in (a). (d) Quantification of macrophages in the hindbrain region of individual Tg(mpeg1:Gal4-FF) gl25 ;Tg(UAS-E1b:nfsB.mCherry) c264 larvae, as detected in (b). (e,f) Flow cytometry quantification of neutrophils and macrophages from Tg(lyz:DsRED2) nz50 and Tg(mpeg1:Gal4-FF) gl25;Tg(UAS-E1b:nfsB.mCherry) c264 larvae, respectively, raised under light/dark, constant light, dark/light and constant dark conditions. Data represent three biological replicates. Scale bar, 50 μm; data shown as mean ± s.d.; hpi, hours post-infection; p-values were calculated by one-way ANOVA with Tukey’s multiple comparisons test; ns, not significant.

Acknowledgments
This image is the copyrighted work of the attributed author or publisher, and ZFIN has permission only to display this image to its users. Additional permissions should be obtained from the applicable author or publisher of the image. Full text @ Sci. Rep.