IMAGE

Fig. 4

ID
ZDB-IMAGE-171122-37
Source
Figures for Diz-Muñoz et al., 2016
Image
Figure Caption

Fig. 4

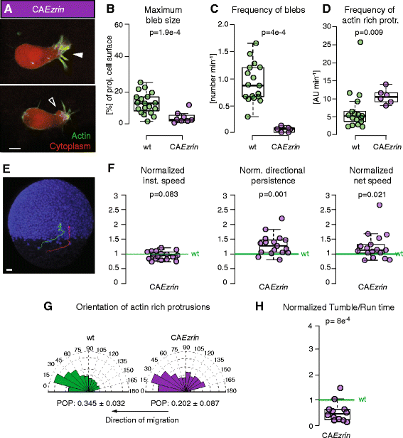
Protrusion formation and migration directionality in mesendoderm cells expressing CAEzrin. a Exemplary actin-rich protrusion (white arrowhead) and bleb (black arrowhead) in CAEzrin-expressing cells. Cells express Lifeact-GFP (green) and Dextran-Alexa 594 (red). Scale bar = 10 μm. b, c Quantification of bleb size at maximum expansion normalized to the cell size (b) and bleb formation frequency (c). Note that bleb frequency also includes the false negatives not detected by APA (Additional file 4: Figure S2). d Quantification of the frequency of formation of actin-rich protrusions. e Lateral view of a MZoep mutant embryo (ectodermal nuclei are labeled with Histone-Alexa 647 in blue) at 60 % epiboly (7hpf) with example tracks of control (green) and CAEzrin-expressing mesendoderm cells (red) transplanted into the lateral germ ring margin at 50 % epiboly (5.5 hpf). Tracking time = 110 min. Scale bar = 50 μm. f Ratio of instantaneous speed, directional persistence, and net speed of transplanted CAEzrin-expressing single lateral mesendoderm cells. g Orientation of actin-rich protrusion formation in control and CAEzrin cells. The arrows below the diagrams indicate the local direction of migration. POP: mean ± SEM. h Ratio of tumbling to run times in migrating single lateral mesendoderm cells expressing CAEzrin. Cells were tracked during the approximately first 2 hours after transplantation. In f and h, values are ratio relative to transplanted control cells in the same embryo (internal controls) to account for experimental variability between different embryos (see also [13]). In d and g, arbitrary units (AU) are used as actin-rich protrusions weighted with the total intensity of the Lifeact signal in the protrusion. Number of blebs (b) = 19 for control and 8 for CAEzrin. Number of cells in c, d, and g = 17 for control and 6 for CAEzrin; (f) = 17 and (h) = 12 CAEzrin compared to control. Statistical significance by Mann–Whitney test (bd), one-sided t-test (f and h), or by non-overlapping SEM of the POP (g) (Additional file 7: Figure S3D)

Acknowledgments
This image is the copyrighted work of the attributed author or publisher, and ZFIN has permission only to display this image to its users. Additional permissions should be obtained from the applicable author or publisher of the image. Full text @ BMC Biol.