IMAGE

Fig. 3

ID
ZDB-IMAGE-170608-15
Source
Figures for Stumpf et al., 2016
Image
Figure Caption

Fig. 3

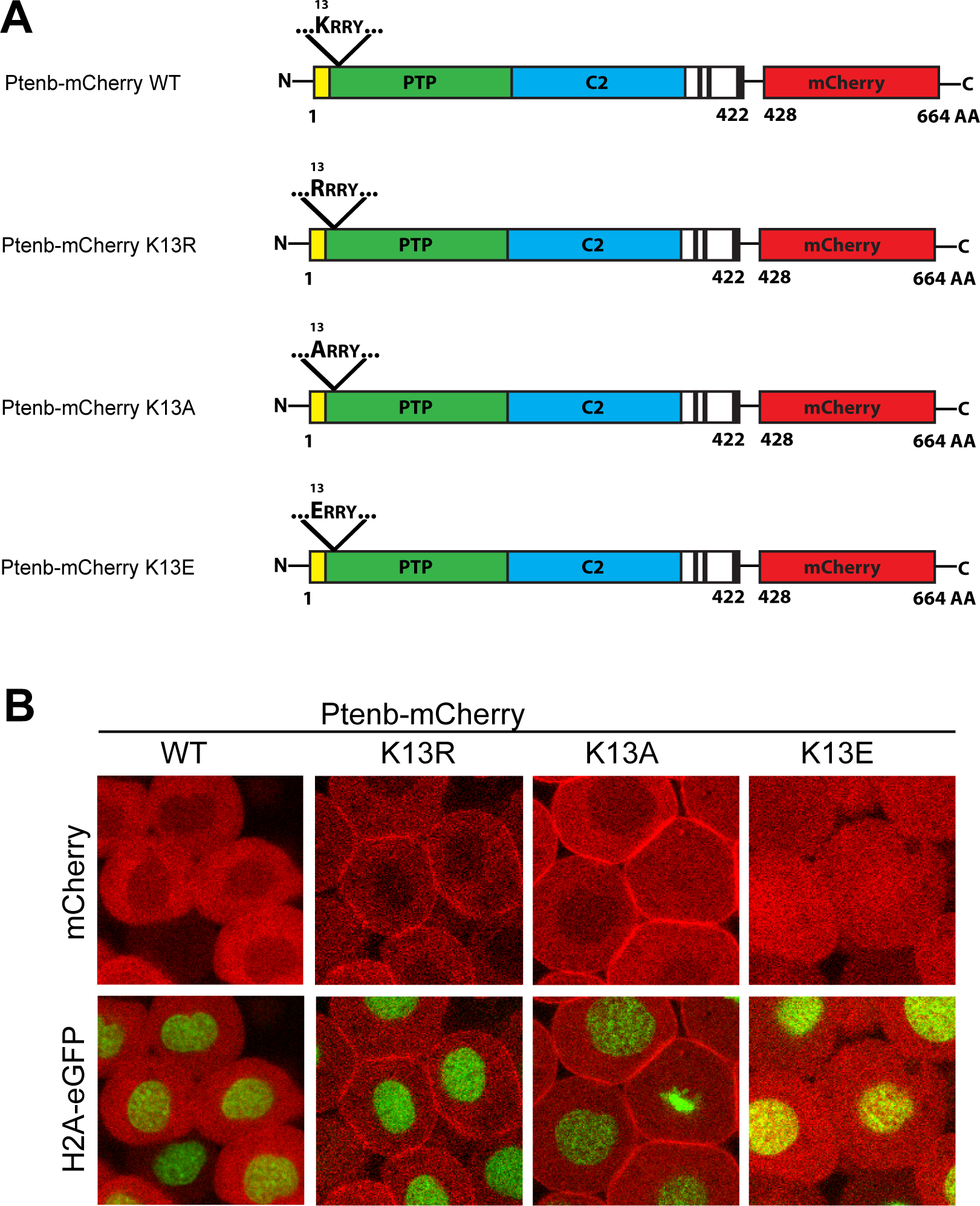
Mutation of Pten K13 alters Pten subcellular localization in 6hpf zebrafish embryos.

(A) Point mutations were introduced into the N-terminus of Ptenb (long splicing variant, 422 amino acids) via site-directed mutagenesis. K13 was replaced by either arginine (K13R, charge conserving), alanine (K13A, change to neutral charge) or glutamate (K13E, charge inverting) to address the importance of lysine 13 for the subcellular localization of Pten. The red fluorescent protein mCherry (red) is C-terminally tagged in frame to all constructs used in these experiments. (B) Subcellular localization of Ptenb-mCherry K13R, K13A and K13E was assessed in tg(H2A-eGFP) zebrafish embryos, microinjected with 300pg synthetic mRNA and submitted to confocal live imaging at 6hpf. Top panels: mCherry expression; bottom panels: overlay of mCherry expression with H2A-GFP, which localizes to the nucleus.

Acknowledgments
This image is the copyrighted work of the attributed author or publisher, and ZFIN has permission only to display this image to its users. Additional permissions should be obtained from the applicable author or publisher of the image. Full text @ PLoS One