IMAGE

Fig. 2

ID
ZDB-IMAGE-160907-1
Source
Image
Figure Caption

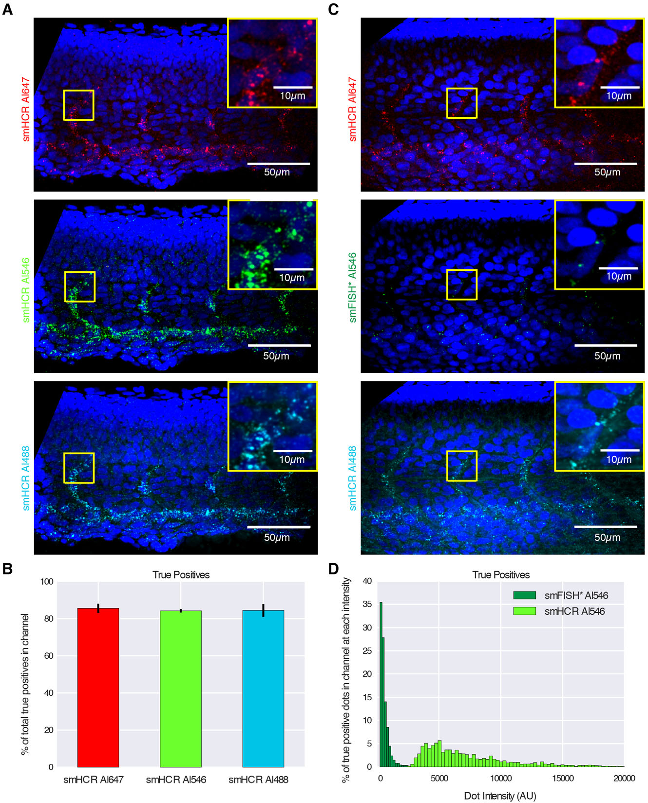
Fig. 2

Imaging single mRNAs within whole-mount zebrafish embryos using smHCR. (A) Dot colocalization in three channels (DAPI in blue): smHCR (Alexa Fluor 647), smHCR (Alexa Fluor 546), smHCR (Alexa Fluor 488). (B) True positive rates for each channel in A (median±median absolute deviation, N=6 embryos). (C) Comparison of smHCR and smFISH* via dot colocalization in three channels: smHCR (Alexa Fluor 647), smFISH* (Alexa Fluor 546), smHCR (Alexa Fluor 488). Channel pairs between A and C are shown with the same contrast; Alexa Fluor 546 images illustrate the difference in intensity between amplified smHCR dots and unamplified smFISH* dots. (D) True positive dot intensities for smHCR (Alexa Fluor 546; N=6 embryos) and smFISH* (Alexa Fluor 546; N=3 embryos). Target mRNA: kdrl (expressed in the endothelial cells of blood vessels). Microscopy: spinning disk confocal. Probe sets: 39 probes per set, each addressing a 30 nt target subsequence. Embryos fixed: 27hpf. See Figs S6-S8 for additional data.

Acknowledgments
This image is the copyrighted work of the attributed author or publisher, and ZFIN has permission only to display this image to its users. Additional permissions should be obtained from the applicable author or publisher of the image. Full text @ Development