IMAGE

Fig. 5

ID
ZDB-IMAGE-151119-9
Source
Figures for Garaffo et al., 2015
Image
Figure Caption

Fig. 5

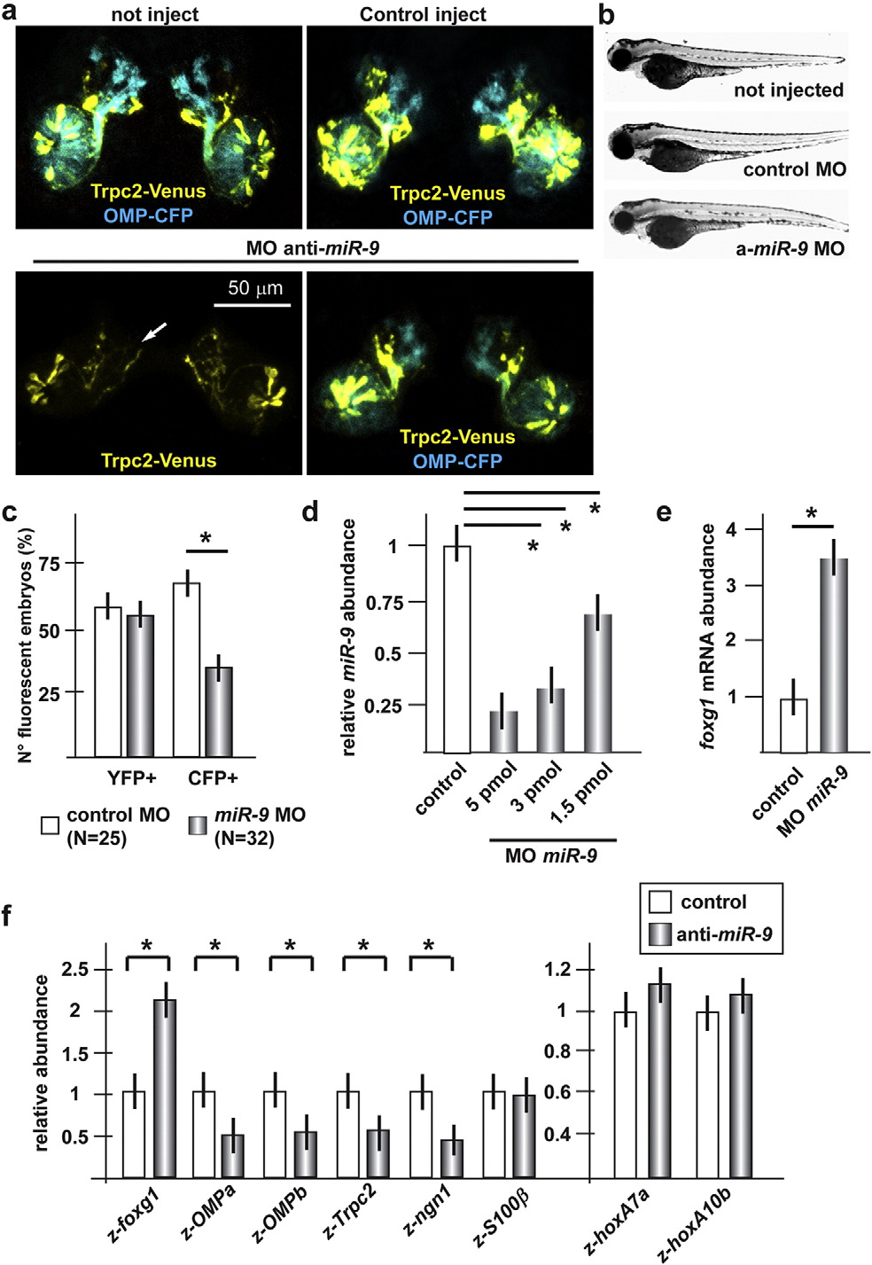
Depletion of z-miR-9 in zebrafish embryos causes delayed olfactory differentiation. a. Micrographs of Trcp2::Venus (left, yellow fluorescence) and OMP::CFP (right, cyan fluorescence) zebrafish embryos injected with control (top panels) or anti-z-miR-9 (bottom panels) MOs. The control MO did not cause any significant alteration. Arrows indicate the normal axonal pathway in the control embryos. Asterisks indicate the regions of reduced fluorescence intensity. b. Whole-mount bright field micrographs of injected embryo, showing a normal embryonic morphology and growth rate. c. Proportion of embryos showing either YFP or CFP fluorescence, upon injection of control or z-dlx5a MO. A significant loss of CFP + embryos is detected. d. Quantification of endogenous miR-9 in zebrafish embryos injected with control or anti-z-miR-9 MOs, by Real-Time qPCR. Results show efficient depletion. e. Quantification of endogenous z-foxg1 mRNAs in zebrafish embryos injected with anti-z-miR-9 MO, by Real-Time qPCR. Results show that depletion of miR-9 causes a significant increase of the z-foxg1 mRNA. f. Quantification of developmental markers, by Real-Time pPCR, in zebrafish embryos injected with anti-miR-9 MOs, relative to control MO injected embryos. Samples were collected 72 hpf. Results are shown relative to the control injected samples, made = 1. The relative abundance of z-hoxA7a and relative abundance of z-hoxA10b mRNAs were determined, to monitor progression of development and exclude a generalized delay.

Acknowledgments
This image is the copyrighted work of the attributed author or publisher, and ZFIN has permission only to display this image to its users. Additional permissions should be obtained from the applicable author or publisher of the image.

Reprinted from Molecular and cellular neurosciences, 68, Garaffo, G., Conte, D., Provero, P., Tomaiuolo, D., Luo, Z., Pinciroli, P., Peano, C., D'Atri, I., Gitton, Y., Etzion, T., Gothilf, Y., Gays, D., Santoro, M.M., Merlo, G.R., The Dlx5 and Foxg1 transcription factors, linked via miRNA-9 and -200, are required for the development of the olfactory and GnRH system, 103-19, Copyright (2015) with permission from Elsevier. Full text @ Mol. Cell Neurosci.