IMAGE

Fig. 1

ID
ZDB-IMAGE-150330-16
Source
Figures for Yamanaka et al., 2015
Image
Figure Caption

Fig. 1

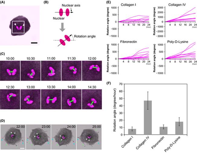
Zebrafish melanophores exhibit unidirectional counterclockwise rotation. (A) A melanophore harvested from the fins of Tg(mitfa:Histone H2B-RFP) fish. Histone H2B-RFP was localized in the nuclei (white arrowheads) Scale bar represents 20 µm. (B) Definition of the nuclear axis and the rotational angel. Nuclear axis is the axis that passed between the centroids of the nuclei (C) Magnified images of the rectangular region in (A) 10–14 h 30 min after medium exchange. Green arrows represent the nuclear axes. The nuclei rotated counterclockwise. See Movie S1 (Supporting Information). (D) The apical surface of the melanophores rotated with the nuclei. Green dots are fluorescent beads spread over the surface of the melanophores 1 h before medium exchange. White arrowheads indicate beads that rotated with the nuclei (magenta). Cyan arrowheads indicate the pseudopodia that maintained the same position throughout the observation period. Scale bar represents 20 µm. See Movie S2 (Supporting Information). (E) The rotation angles of melanophores on various matrix coating were observed for 24 h: collagen I (N = 8), collagen IV (N = 9), fibronectin (N = 11), and poly-D-Lysine (N = 10) (F) The mean rotational speed of the melanophores on various matrix coatings: collagen I (7.9°/h, SEM ± 2.8°, N = 8), collagen IV (47.0°/h, SEM ± 12.1°, N = 9), fibronectin (10.8°/h, SEM ± 2.8°, N = 11), and poly-D-Lysine (17.9°/h, SEM ± 5.6°, N = 10). All cells rotated in a counterclockwise direction, although the matrix material affected the rotational angle.

Acknowledgments
This image is the copyrighted work of the attributed author or publisher, and ZFIN has permission only to display this image to its users. Additional permissions should be obtained from the applicable author or publisher of the image. Full text @ Genes Cells