IMAGE

Fig. 4

ID
ZDB-IMAGE-100114-6
Source
Figures for Ignatius et al., 2009
Image
Figure Caption

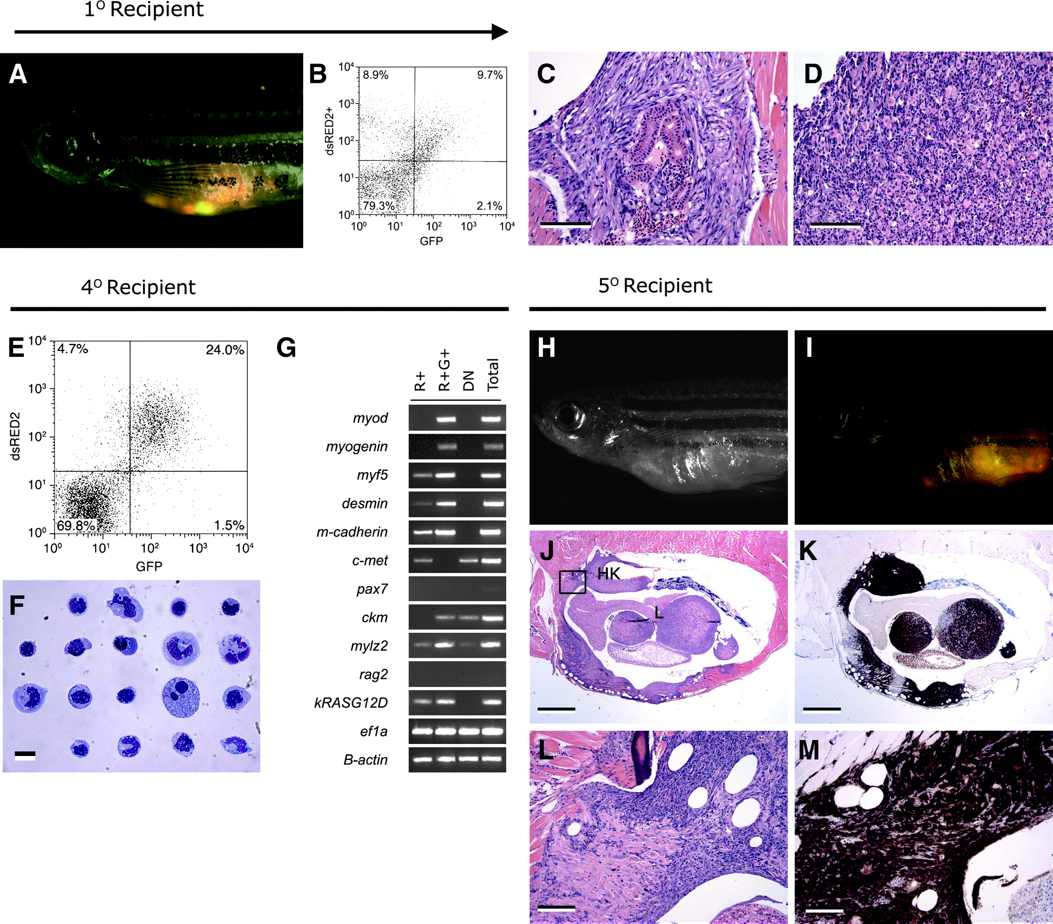
Fig. 4 The dsRED2+ cell population from double transgenic rag2-dsRED2/alpha-actin-GFP animals contains the serially transplantable cancer stem cell in zebrafish embryonal rhabdomyosarcoma (ERMS). (A–D) Primary transplanted tumors from alpha-actin-GFP+/rag2-dsRED2+ fish (1° Recipient). (A) Merged image of GFP fluorescent, dsRED2 fluorescent, and bright field images. (B) Fluorescence-activated cell sorting (FACS) analysis of primary recipient engrafted with ERMS. (C, D) Histological analysis revealed heterogeneity in transplant animals, with some fish having masses of spindled cells (C) or round cell aggregates (D), or both. Scale bars equal 100μm in (C, D). (E–G) Cells isolated from serially transplanted animals, in this case a quaternary recipient animal (4° Recipient). (E) FACS plot of tumor cells isolated from a 4° recipient. (F) Wright-Giemsa-stained cytospins of FACS-sorted R+ cells from quaternary tumor. (G) Semiquantitative reverse transcription–polymerase chain reaction analysis of FACS-sorted cell populations. Total refers to total cells isolated from quaternary transplanted ERMS isolated by FACS based on cell viability and serve as an input control. (H–M) Fish transplanted with 50 R+ cells defined in (E)–(G) (5° Recipient). (H) Brightfield image of transplant recipient animal. (I) Merged image of a dsRED2+/GFP+ tumor in same animal. (J) Hematoxylin and eosin-stained and (K) anti-GFP-immunostained section of transplanted fish showing that ERMS cells infiltrate the liver (L), head kidney (HK), and skeletal muscle. (L, M) High-power magnification of boxed region in (J). Scale bar equals 1mm (J, K) and 100μm (L, M) (modified from Langenau et al.37).

Acknowledgments
This image is the copyrighted work of the attributed author or publisher, and ZFIN has permission only to display this image to its users. Additional permissions should be obtained from the applicable author or publisher of the image. Full text @ Zebrafish